- 7.7.1.1. Plan tangentiel
- 7.7.1.2. Attributs de surface
- 7.7.1.3. Créer un nouveau calque sur une surface sélectionnée
Si vous appelez le menu contextuel en dehors du composant, d'autres commandes de menu contextuel apparaissent que si vous cliquez avec le bouton droit de la souris sur le composant lui-même.
Si vous cliquez avec le bouton droit de la souris sur la surface libre dans la vue 3D, un menu contextuel sans rapport avec les composants apparaît.
Paramètres pour la représentation transparente du composant.
Définir le plan de coupe... [Define section cut...]
Il est possible d'afficher une vue en coupe qui peut être tirée à volonté à travers la pièce au moyen d'un système de coordonnées.
Le composant peut être affiché depuis la vue de face [Front view], la vue arrière [Rear view], la vue de droite [Right view], la vue [Left view] de [Right view] gauche [Left view], la vue supérieure [Top view] ou la vue inférieure [Bottom view].
En revanche, si vous cliquez avec le bouton droit de la souris sur un composant, vous obtenez, selon le composant, un menu contextuel avec d'autres options.
Menu contextuel sur un composant avec une surface droite
Créer une nouvelle esquisse sur la face sélectionnée [Generate sketch on selected face]
Crée une nouvelle esquisse sur la face sélectionnée. Vous trouverez ici des informations complémentaires sur cette fonction : La fonction "Créer une nouvelle esquisse sur la surface sélectionnée" nécessite au moins une arête sans fusion.
Créer un nouveau calque sur une surface sélectionnée [Create plane on selected Face]
Créer un nouveau texte sur une zone sélectionnée [Generate text on selected face]
Crée un texte qui est adjacent en tant que géométrie dans ou sur le composant. Vous trouverez ici une description détaillée de la fonction : Text Feature
Étiquette de texture [Texture label]
Crée une texture sur le composant. Vous trouverez ici une description détaillée de la fonction : Texture Label
Insérer un sketch copié [Paste sketch]
Insère une esquisse sur la face plane à partir du presse-papiers.
Créer un perçage sur une surface marquée [Create drill on selected surface]
Crée un perçage sur la surface sélectionnée. Vous trouverez ici une description détaillée de la fonction : Drill Feature
Attributs de surface [Face attributes]
Il est possible d'afficher & de créer / d'éditer des attributs de surface. Vous trouverez ici une description détaillée de la fonction : Attributs de surface
Visible dans cette configuration [Visible in this configuration]
Masque le composant. Tu trouveras ici des informations complémentaires sur la fonction : Niveau de détail
Modifier les éléments générateurs
Affiche différentes options pour les surfaces d'origine afin de les modifier. Vous trouverez ici des informations détaillées sur les fonctions de base : Extrusion / Rotation / Édition
Créer un nouveau chanfrein/arrondi... [New Chamfer/Fillet...]
Crée un nouveau chanfrein ou arrondi sur la surface sélectionnée. Vous trouverez ici une description détaillée de la fonction : Créer un arrondi ou un chanfrein
Menu contextuel sur un composant avec une surface incurvée
Attributs de surface [Face attributes]
Il est possible d'afficher & de créer / d'éditer des attributs de surface. Vous trouverez ici une description détaillée de la fonction : Attributs de surface
Modifier les éléments générateurs
Permet d'éditer les surfaces de base. Tu trouveras ici des informations détaillées sur les fonctions de base : Extruder / Tourner / Editer
Plan tangentiel [Tangential plane]
Crée un plan sur une forme arrondie. Vous trouverez ici une description détaillée de la fonction : Plan tangent
Étiquette de texture [Texture label]
Crée une texture sur le composant. Vous trouverez ici une description détaillée de la fonction : Texture Label
Créer un nouveau chanfrein/arrondi... [New Chamfer/Fillet...]
Crée un nouveau chanfrein ou arrondi sur la surface sélectionnée. Vous trouverez ici une description détaillée de la fonction : Créer un arrondi ou un chanfrein
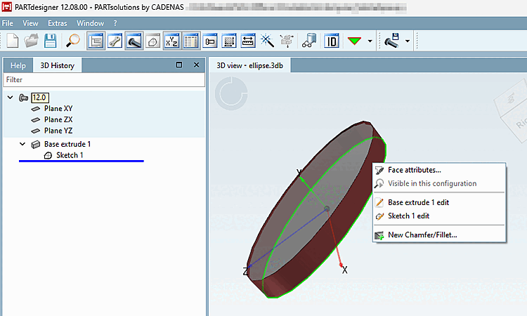
Menu contextuel sur la paroi latérale d'une ellipse
Attributs de surface [Face attributes]
Il est possible d'afficher & de créer / d'éditer des attributs de surface. Vous trouverez ici une description détaillée de la fonction : Attributs de surface
Modifier les éléments générateurs
Permet d'éditer les surfaces de base. Tu trouveras ici des informations détaillées sur les fonctions de base : Extruder / Tourner / Editer
Créer un nouveau chanfrein/arrondi... [New Chamfer/Fillet...]
Crée un nouveau chanfrein ou arrondi sur la surface sélectionnée.

![Fenêtre d'ancrage "Vue 3D [3D view]" Menu contextuel à l'extérieur de l'élément de construction](https://webapi.partcommunity.com/service/help/latest/pages/fr/partsolutions_admin/doc/resources/img/img_c562cd95a266499789055d5fbcd6a9ed.png)
![Fenêtre d'accueil "Vue 3D [3D view]" Menu contextuel sur un composant avec une surface droite](https://webapi.partcommunity.com/service/help/latest/pages/fr/partsolutions_admin/doc/resources/img/img_b8caba554812489c9366ef4bf3fcfd4d.png)


![[Remarque]](https://webapi.partcommunity.com/service/help/latest/pages/fr/partsolutions_admin/doc/images/note.png)
