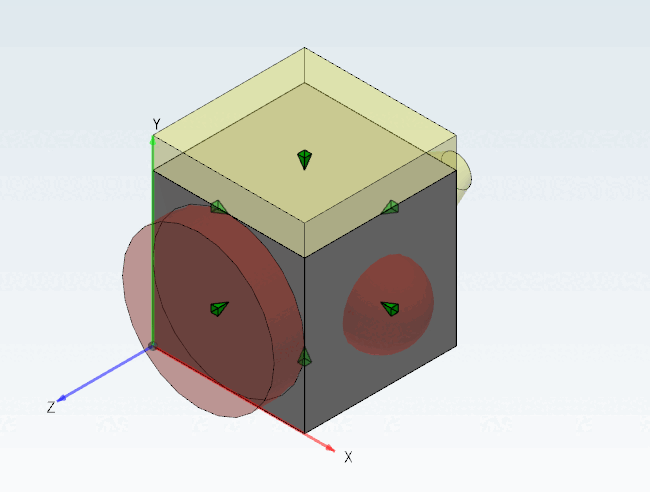
Dans différents domaines (électricité, piping, BIM, etc.), il est nécessaire de marquer les espaces libres en plus de l'objet à construire. Il peut s'agir d'espaces de collision [par ex. pour les bandes transporteuses], d'espaces de montage et de maintenance [par ex. pour les fenêtres, les protections solaires, les chaudières] ou encore d'espaces de mouvement [par ex. devant/à côté d'objets sanitaires tels que lavabos, douches].
Pour répondre à ces exigences, la classification CNS comporte différentes classes qui génèrent différentes formes géométriques de base :
Si
les produits sont équipés des caractéristiques de classe appropriées (dans le
règle automatique, cela se fera automatiquement), peut être stocké dans PARTdataManager (ou un autre support final)
en cliquant sur Géométrie auxiliaire
afficher [Show auxiliary geometry]
pièces correspondantes visualisées dans la vue 3D
devenir.
Boîte (le point d'attache doit se trouver au centre de la surface de base)
Cylindre (le point d'attache doit se trouver au centre de la surface de base)
Sphère (le point d'attache doit se trouver au centre de la sphère)
Cône (le point d'attache doit se trouver au centre de la base)
Cône tronqué (le point d'attache doit se trouver au centre de la surface de base)
Pour ce faire, dans PARTproject, la classe souhaitée pour la création d'un parallélépipède, d'un cylindre, d'une sphère, d'un cône ou d'un cône tronqué est attribuée à un point d'assemblage donné ( filtre [Filter] "Points d'assemblage [Connection points]") sous Type of Area.
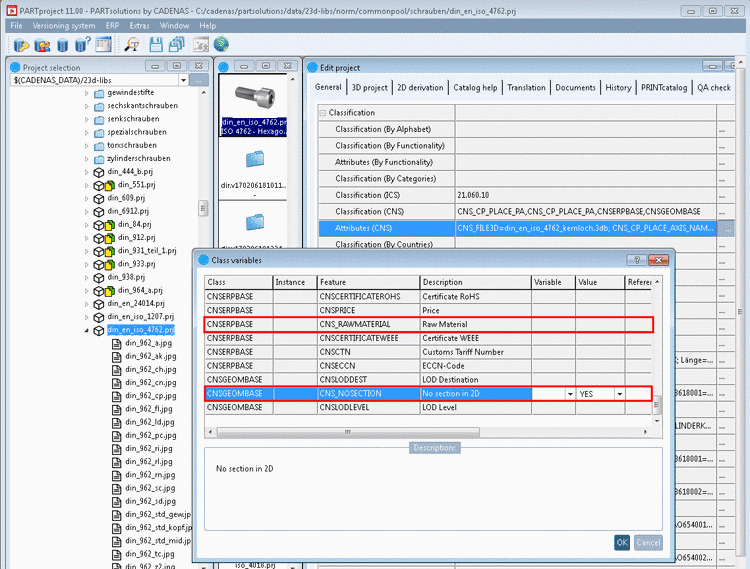
Spécifier les caractéristiques
Dans la zone de dialogue Caractéristiques [Attributes], les caractéristiques de classe Identification 3D [3D identification] et Nom de fichier 3D [3D filename] doivent être obligatoirement activées, sinon les paramètres correspondants pour la détermination de la géométrie Length (Y) (longueur), Width (X) (largeur), Height (Z) (hauteur), resp. Diameter (diamètre) se référant aux coordonnées du point d'attache.
Sous Caractéristique Type of Area, affectez le type d'utilisation de manière facultative dans la zone de liste :
![]() | Important |
|---|---|
Exception : pour les cônes et les cônes tronqués, ceux-ci ne sont représentés en tant que tels que si le Type of Area est également défini. | |
Sous la caractéristique Type of barred area, attribuez les propriétés de type d'utilisation ECLASS Advanced correspondantes.
Les caractéristiques TransX, TransY, TransZ, RotateX, RotateY et RotateZ sont disponibles pour la translation et la rotation. En cas de translation, l'élément perturbateur se déplace en fonction des axes du point d'attache.
Le
Les chambres sont équipées du $CADENAS_SETUP\partobjects\primitives\primitives.cfg
couleurs spécifiées.
[Cube_Maintenance] id=cube_maintenance file=cube.3db type=primitive color=#00cccc [Cube_Clearance] id=cube_clearance file=cube.3db type=primitive color=#FFFF66 [Cube_Operation] id=cube_operation file=cube.3db type=primitive color=#CC2200
Si l'option GeometryFormBox est activée dans PARTdataManager dans la vue 3D sous Éléments de classification [Classification Elements], les différentes caractéristiques de classe sont affichées.
Avec
Cliquez sur Afficher la géométrie auxiliaire [Show auxiliary geometry]
les espaces correspondants sont visualisés.





![[Important]](https://webapi.partcommunity.com/service/help/latest/pages/fr/partsolutions_user/doc/images/important.png)


![Eléments de classification [Classification Elements] -> GeometryFormBox](https://webapi.partcommunity.com/service/help/latest/pages/fr/partsolutions_user/doc/resources/img/img_78dbef3474df494fa7d27334d7afa3f6.png)
![Afficher la géométrie auxiliaire [Show auxiliary geometry]](https://webapi.partcommunity.com/service/help/latest/pages/fr/partsolutions_user/doc/resources/img/img_c62da28c19ff4f85b5485dda9de2eb5a.png)