Vous pouvez utiliser la page de dialogue Layer soit comme docking [page d'onglet], soit comme fenêtre unique.
Si
Si vous souhaitez détacher la fenêtre ancrée, cliquez sur l’icône à droite
top
.
Si vous souhaitez ancrer la fenêtre "libre", déplacez-la vers le bord gauche ou droit de la fenêtre en maintenant le bouton de la souris enfoncé et relâchez-le à la position souhaitée. Si vous positionnez les boîtes de dialogue Éléments [Elements] et Calques [Layer] l'une à côté de l'autre, elles s'affichent sous forme d'onglets.
Si la page d'onglet Layer n'est pas affichée actuellement, vous pouvez la rendre à nouveau visible en procédant comme suit :
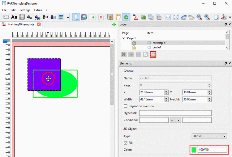
Chaque élément (logo, dérivé, vues techniques, tableau, etc.) se trouve sur une couche séparée. Tous les éléments utilisés dans le modèle sont listés dans l'onglet Calques [Layer]. L'ordre reflète la position de la couche. Plus une entrée de la liste se trouve en haut, plus la couche de l'élément concerné se trouve en avant.
Dans l'onglet Couches [Layer], vous pouvez effectuer les actions suivantes :
Sélectionnez le calque que vous souhaitez supprimer (celui que vous souhaitez supprimer) suppression de l’élément) et cliquez sur l’icône. La même action peut être Exécutez-le via l’icône correspondante dans la barre d’outils
.
calque de la
Augmenter [Raises the layer of the chosen items] : vous pouvez utiliser la même action à partir de la
dans la barre d’outils
.
calque de la
Diminuer l’élément [Lowers the layer of the chosen items] : Vous pouvez utiliser la même action à partir de la
dans la barre d’outils
.
En cliquant sur les icônes de la barre d'outils ou sur les icônes plus-moins de la page d'onglet Layer, le niveau de l'objet sélectionné peut être déplacé vers l'avant ou vers l'arrière. Plus l'entrée dans la liste de la page d'onglet Layer est élevée, plus le niveau de l'élément se trouve en avant.
Noms de calques/noms d’éléments
éditer:
Sélectionnez la couche souhaitée et saisissez le nouveau nom dans la boîte de dialogue Nom [Name].
Une couche bloquée n'est plus accessible. Cela signifie que les clics de souris ne se réfèrent pas à la couche bloquée, mais la traversent. Si le curseur passe sur l'élément bloqué, celui qui se trouve derrière réagit.
Ici, le rectangle vert1 est bloqué. Si le curseur est placé dessus, le rectangle bleu situé derrière2 réagit (reconnaissable au cadre de marquage vert clair).
Cette fonction peut également être utilisée pour protéger un élément dont le formatage est terminé de toute modification ultérieure.








