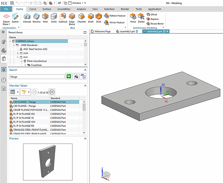
Les catalogues de la CADENAS Library sont affichés dans un répertoire propre à la bibliothèque de réutilisation et se trouvent physiquement sur le CADENAS PARTapplicationServer. La sélection exacte des catalogues et des répertoires affichés se fait en fonction de la licence.
Parcourez la structure du répertoire ou utilisez la fonction de recherche et glissez et déposez les pièces dans l'assemblage comme d'habitude.
Un
image simple (uniquement des vignettes) de CADENAS
La bibliothèque se trouve sous %appdata%/Local/.
Pour accéder directement au niveau des fichiers, utilisez la commande Ouvrir le dossier source du menu contextuel.
Les standards utilisateur de la bibliothèque CADENAS sont des préréglages internes à NX et sont affichés sous Bibliothèque de réutilisation > Page d'onglet Bibliothèque CADENAS.
À
sous Native NX, le répertoire de la bibliothèque doit être défini sur un
Emplacement de stockage courant, tel que T:\nxreuseshared . À
réexporter, les fichiers sont alors réutilisés et non réexportés.
Generated.
Des options de réglage supplémentaires sont disponibles dans le fichier
siemenspsol.cfg possible.
Ceux-ci
Le fichier de configuration est stocké sous ..\Program
Files\Siemens\NX<Version>\NXPARTS\CADENAS.
Vous trouverez des détails sur les différentes options de configuration dans le fichier de configuration lui-même.




