Dans la zone de dialogue Historique [History], cliquer avec le bouton secondaire de la souris sur l' esquisse 1 qui vient d'être créée.
Dans le menu contextuel, sélectionnez Corps solides [Base] -> Rotation.... [Rotate...]
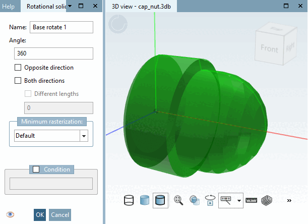
Fenêtre d'ancrage Corps de rotation [Rotational solid]: Dans le champ de saisie Angle, conservez la valeur par défaut de 360° comme angle de rotation [Rotation angle].
-> Dans la zone de dialogue Vue 3D [3D view], le corps pivoté semi-transparent est déjà visible en tant qu'aperçu.
-> Après confirmation par , le "corps brut" de l'écrou borgne est représenté en trois dimensions.



