Longueur [Length] : Définissez l’extrusion via la saisie de longueur. [Define extrusion via length input.]
(Standard comme auparavant)
Pour commencer [To first] :
Jusqu’à la première zone entièrement touchée
extruder. [Extrude up to the first fully hit surface.]
Vous pouvez inverser la direction en utilisant l'option Direction opposée [Opposite direction].
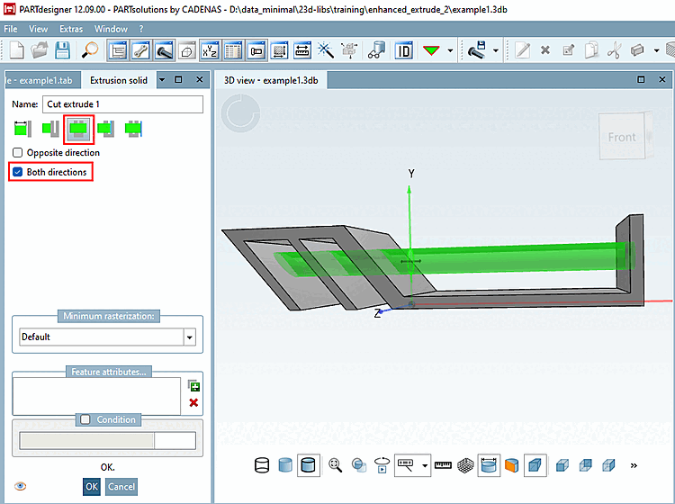
Par tous [Through all] :
Extruder jusqu’à l’extrémité du corps. Seulement
Couper. [Extrude to the end of the body. Cut only.]
En activant l'option Les deux sens [Both directions], vous pouvez également effectuer la coupe dans les deux sens.
à la région [To face] :
Jusqu’à la zone sélectionnée
extruder. [Extrude up to the selected face.]
Sélectionnez la surface souhaitée.
Si vous souhaitez changer de direction, utilisez NE PAS sélectionner l’option Direction mais [Reverse direction] cliquez d’abord sur l’icône
nouvelle zone
sélectionner [Select new face], puis sélectionner le nouveau
Aire.
-> L'aperçu change en conséquence.
au niveau [To plane] :
Jusqu’au niveau sélectionné
extruder. [Extrude up to selected plane.]
Sélectionnez la fonction et choisissez le niveau souhaité dans la zone de liste de Sélectionner le [Select plane] niveau.
![]() | Remarque |
|---|---|
À l’exception de la
Fonctionnalité | |

![[Remarque]](https://webapi.partcommunity.com/service/help/latest/pages/fr/partwarehouse/doc/images/note.png)

![Direction opposée [Opposite direction]](https://webapi.partcommunity.com/service/help/latest/pages/fr/partwarehouse/doc/resources/img/img_bacf4bc694be4261b36bd4f13cb510be.png)
![Direction opposée [Opposite direction]](https://webapi.partcommunity.com/service/help/latest/pages/fr/partwarehouse/doc/resources/img/img_c7f3bf7d2d6a49c2916a60b5fefba97b.png)









