Select a plane and click on the context menu command Create plane on selected Face.
With a double-click choose the desired coordinate system.
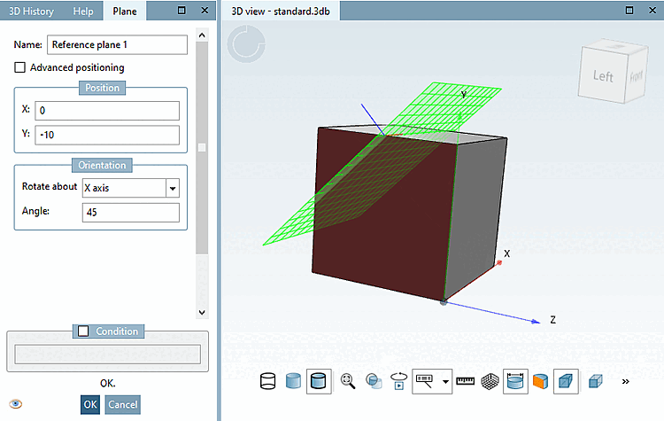
Under Position, you can move the plane with the entered X/Y values and under Orientation, rotate on a desired Axis with the entered Angle.
The following axes can be selected:
With this function, you can rotate a plane with a certain angle around a custom axis. Compare Plane with rotation.
Example: The reference plane is shifted in the direction of Y axis (not the one of the global coordinate system, but the one of the selected [see above figure]) with the value of "-10" and rotated with 45° around the X axis (not the one of the global coordinate system, but the one of the selected [see above figure]).
If you activate the option under Advanced positioning, the dialog will change as follows:
For details on this compare above.

![[Note]](https://webapi.partcommunity.com/service/help/latest/pages/fr/partwarehouse/doc/images/note.png)


![Example: The reference plane is shifted in the direction of Y axis (not the one of the global coordinate system, but the one of the selected [see above figure]) with the value of "-10" and rotated with 45° around the X axis (not the one of the global coordinate system, but the one of the selected [see above figure]).](https://webapi.partcommunity.com/service/help/latest/pages/fr/partwarehouse/doc/resources/img/id3360.png)
