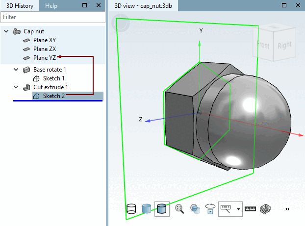
Dans la fenêtre d'ancrage Historique 3D [3D History], cliquez avec le bouton secondaire de la souris sur Esquisse 2.
Choisissez dans le menu contextuel la commande Coupe [Cut] -> Extruder.... [Extrude...]
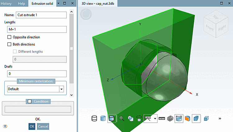
Dans la boîte de dialogue Corps d'extrusion [Extrusion solid], saisissez la longueur [Length] de l'extrusion [Extrusion]: un peu plus que la hauteur de l'hexagone, soit M+1.
-> Sketch 2 est extrudé dans la direction x positive et coupe ainsi le corps brut de l'écrou borgne. La matière superflue du corps est retirée, le contour reste l'hexagone.



