1.3.10.4.  Comparaison 2D

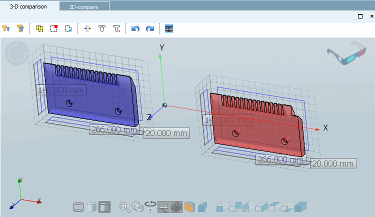
La comparaison des pièces peut être effectuée de manière étroitement imbriquée, aussi bien en 3D qu'en 2D.

Comparaison de composants [Part comparison] -> Comparaison 3D [3D comparison]

Comparaison de composants [Part comparison] -> Comparaison 3D [3D comparison]

Comparaison de composants [Part comparison] -> Comparaison 2D [2D comparison]

Comparaison de composants [Part comparison] -> Comparaison 2D [2D comparison]