Informazioni generalisull'azienda,collaborazioni e carriera presso CADENAS
Non perdetevi le informazioni su tutte le novità e gli eventi!
Una risposta veloce e chiaraa tutte le domande sui nostri prodotti e soluzioni.
Potete trovare altri contenuti interessanti qui
Utilizzate il nostromodulo contattio trovate una filiale vicina
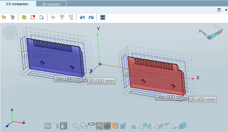
The parts comparison can be done in 3D as well as in 2D.
Part comparison -> 3D comparison
Part comparison -> 2D comparison