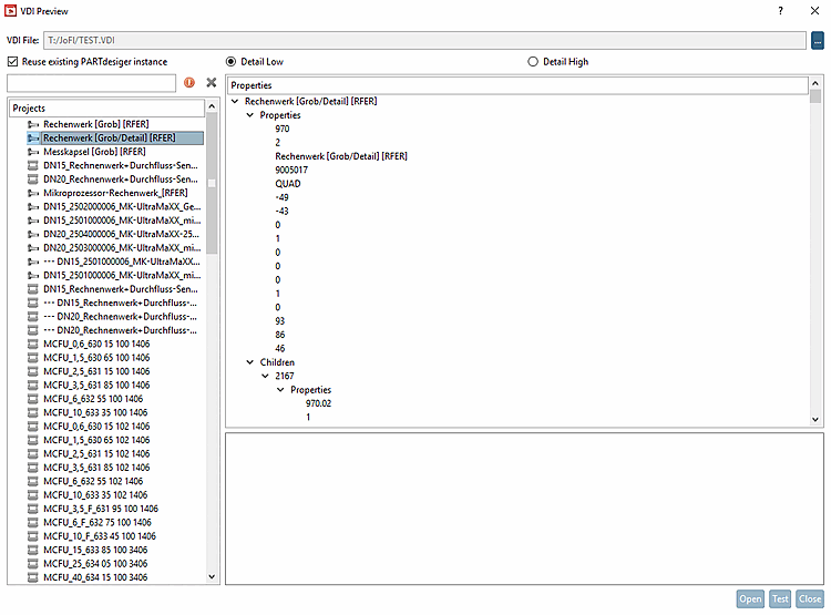
Dans le menu Extras [Extras], sous Modules supplémentaires [Additional modules] → Aperçu VDI [VDI Preview], vous avez la possibilité, avant même la création d'un catalogue, de visualiser la géométrie et la structure et de procéder à un contrôle des erreurs éventuelles.
Pour ce faire, procédez comme suit :
Cliquez sur Aperçu VDI [VDI Preview].
→ Une fenêtre d'exploration s'ouvre.
Ouvrez le fichier VDI souhaité.
→ La boîte de dialogue Aperçu VDI s’affiche [VDI Preview] ouvrir. Les projets qui n’existent pas avec le niveau de détail élevé [Detail High] seront barré
marqué.En double-cliquant sur une entrée ou une sélection et en cliquant sur , le composant s'ouvre dans PARTdesigner.
En cliquant sur , toutes les entrées de la liste de gauche sont testées pour voir si elles peuvent être converties au format ps3.
Une fois le test terminé, les icônes ajusté en conséquence et les messages d’erreur (le cas échéant) au bas du de la zone de texte vide. Dans la liste de gauche, incorrect Les articles marqués d’un
.Erreur signifie : quelque chose s'est mal passé lors de la conversion de vdi en ps3. Cela commence par une véritable erreur de conversion et va jusqu'à un "disjoint" (par ex. erreur dans la pièce résultante). Pour plus de détails, il faut cliquer sur la pièce, les messages d'erreur correspondants s'affichent alors dans la zone de texte.




