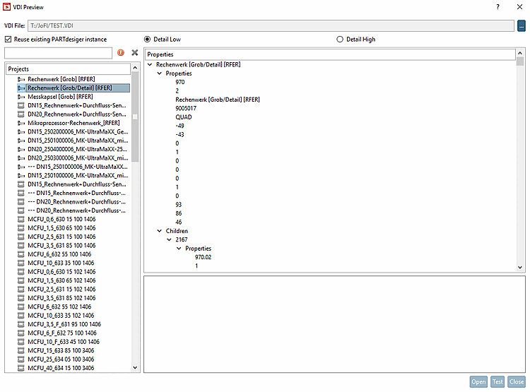
5.6.4.3.4.  VDI Preview

Still before building a catalog, in the Extras menu under Additional modules -> VDI Preview, you have the possibility to have a look on geometry and structure and to check if there are any errors.

For this proceed as follows:

  1. Click on VDI Preview.

    -> An Explorer window is opened.

  2. Open desired VDI file.

    -> The dialog box VDI Preview is opened. Projects which are not available with detail level Detail High are marked crossed out .

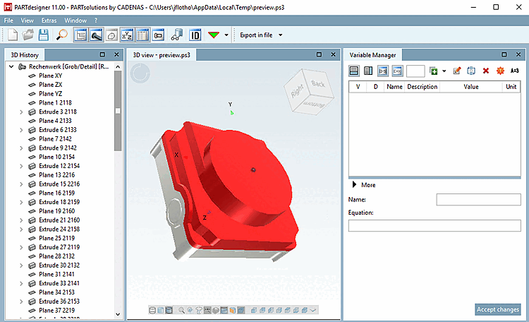
  3. When double-clicking an entry or selecting and clicking on Öffnen, the part is opened in PARTdesigner.

    VDI in PARTdesigner preview

    VDI in PARTdesigner preview

  4. When clicking on Test, all entries of the left listing are tested, if they are able to be converted into the ps3 format.

    Once the test is finished the icons are adjusted accordingly and error messages (if available) shown in the text box below. In the left-hand listing, erroneous elements are marked with exclamation mark .

    Error means: The conversion from vdi to ps3 went wrong, starting with a real conversion error up to a "Disjoint" (e.g. error in resulting part). To view details click on the part, then respective error messages are shown in the text box below.