![]() | Note |
|---|---|
For the face selection you have three ways of proceeding available which lead to different results. | |
In the following you can find examples for these three procedures:
Creation of ONE face with New Chamfer/Fillet.... Then in each further step, selection of only ONE face and using the command Insert face(s) to 'Blend xy'....
In the dialog box Chamfer/Fillet, under Faces, the total number of selected faces is shown. (At last step of repetition '5' in this example.)
All edges of individual faces are edited by the Blend feature (chamfer or fillet).
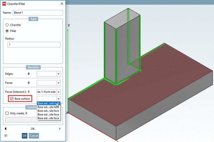
Selection of all faces in ONE step + definition of Base surface
Only edges adjoining the base surface are rounded (or bevelled). The vertical edges at the small cuboid for example are not rounded in compare to the use without base surface (compare above).
Once again all results in direct comparison:
Select all surfaces in ONE step and then using command New Chamfer/Fillet....
-> The common cutting edges of all faces are rounded/bevelled.
Creation of ONE face with New Chamfer/Fillet.... Then in each further step, selection of only ONE face and using the command Insert face(s) to 'Blend xy'....
-> Edges of all selected faces are rounded/bevelled.
Selection of all faces in ONE step + definition of Base surface
-> Only edges adjoining the base surface are rounded/bevelled.

![[Note]](https://webapi.partcommunity.com/service/help/latest/pages/fr/partsolutions_admin/doc/images/note.png)










