Placez directement dans la vue 3D [3D view] des plans tangents sur des surfaces arrondies (cercle / arc de cercle extrudé ou rotatif).
Ouvrir le menu contextuel et cliquer sur Plan tangent [Tangential plane].
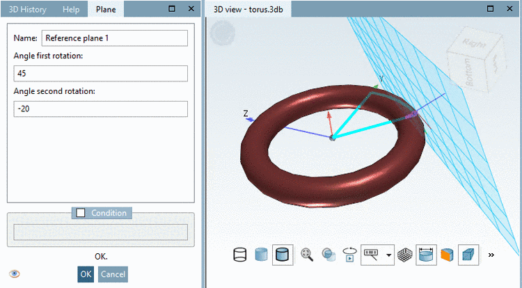
Selon qu'il s'agit d'une surface avec une courbure autour d'un axe (par ex. cylindre) ou autour de deux axes (par ex. sphère ou tore), un ou deux champs de saisie d'angle apparaissent dans la fenêtre du dock Editer élément [Edit element] pour définir la position exacte du plan.
Confirmez la boîte de dialogue en cliquant sur .
-> Le plan tangentiel est créé comme plan de référence et traité comme plan absolu [Fixed plane] lors de l'exportation.

![Commande de menu contextuel "Plan tangentiel [Tangential plane]](https://webapi.partcommunity.com/service/help/latest/pages/fr/partsolutions_user/doc/resources/img/img_c3415dab3d094f809d5ebcff02589c30.png)


