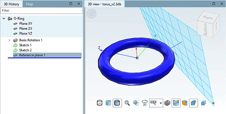
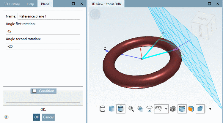
Set tangential planes on rounded surfaces (extruded or rotated circle / arc) directly in the 3D view.
Open the context menu and click on Tangential plane.
Depending on whether there is a surface with curvature around one axis (e.g. cylinder) or around two axes (e.g. sphere or torus), one or two angle input fields appear in the Edit element docking window to define the exact position of the plane.
-> The tangential plane is created as a reference plane and treated as an absolute plane [Fixed plane] during export.

![Context menu command "Tangential plane [Tangential plane] "](https://webapi.partcommunity.com/service/help/latest/pages/en/partsolutions_user/doc/resources/img/img_a210b47c2fe94e0780916c410c79ef49.png)


