En plus des deux options permettant de créer une esquisse ou un texte sur une face, il est également possible de créer un nouveau calque.
![]() | Important |
|---|---|
Un nouveau calque ne peut être créé que sur une surface droite qui n'est pas une surface de liaison d'un balayage. | |
Cliquez avec le bouton droit de la souris sur la surface souhaitée pour afficher le menu contextuel. Sélectionnez Créer un nouveau calque sur la surface sélectionnée [Create plane on selected Face].
Sélectionnez maintenant l'axe souhaité en double-cliquant dessus.
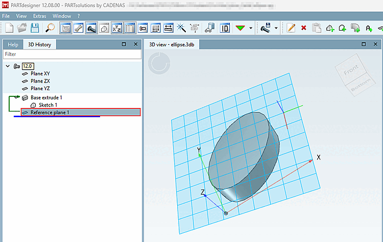
La fenêtre du calque [Plane] s'ouvre et vous pouvez y définir le nom [Name], la position [Position], l' orientation [Orientation] et la condition [Condition]. L'option Positionnement avancé [Advanced positioning] permet de modifier le point de base [Base point], l' axe des X [X-axis] et l'axe des Y [Y-axis]. Lorsque la fenêtre Plan est ouverte, vous pouvez afficher ou masquer la visualisation des modifications à l'aide de l'icône œil.
Après avoir cliqué sur OK, les modifications sont prises en compte et affichées dans l' historique 3D [3D History] ainsi que dans la vue 3D [3D view]. Les modifications peuvent être effectuées à tout moment en double-cliquant sur le plan dans l' historique 3D [3D History].

![[Important]](https://webapi.partcommunity.com/service/help/latest/pages/fr/partwarehouse/doc/images/important.png)



