Oltre alle due opzioni per creare uno schizzo o un testo su una superficie, è anche possibile creare un nuovo livello.
![]() | Importante |
|---|---|
Un nuovo piano può essere creato solo su una superficie retta che non sia una superficie di raccordo di una sweep. | |
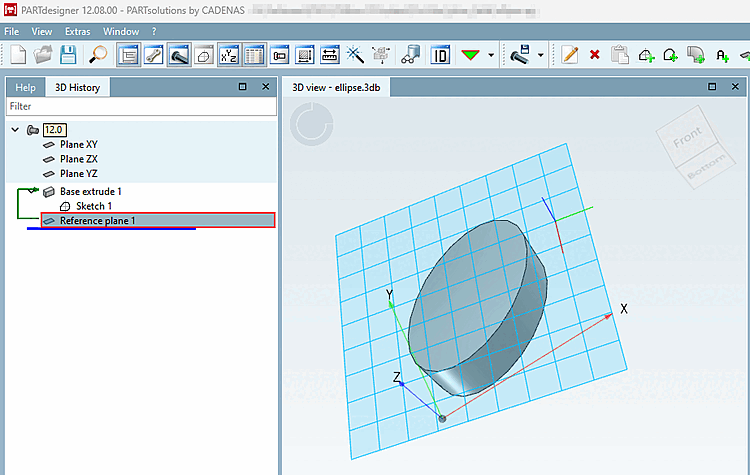
Fare clic con il pulsante destro del mouse sull'area desiderata per richiamare il menu contestuale. Selezionare Crea nuovo livello sull'area selezionata [Create plane on selected Face].
Si apre la finestra del layer [Plane], dove è possibile definire il nome [Name], la posizione [Position], l' orientamento [Orientation] e la condizione [Condition]. È possibile utilizzare l'opzione Posizionamento avanzato [Advanced positioning] per modificare il punto di base [Base point], l' asse X [X-axis] e l' asse Y [Y-axis]. Mentre la finestra Piano è aperta, è possibile utilizzare il simbolo dell'occhio per visualizzare o nascondere la visualizzazione delle modifiche.
Dopo aver fatto clic su OK, le modifiche vengono applicate e visualizzate nella cronologia 3D [3D History] e nella vista 3D [3D view]. Le modifiche possono essere apportate in qualsiasi momento facendo doppio clic sul layer nella cronologia 3D [3D History].

![[Importante]](https://webapi.partcommunity.com/service/help/latest/pages/it/partwarehouse/doc/images/important.png)



