- 7.7.1.1. Piano tangenziale
- 7.7.1.2. Attributi dell'area
- 7.7.1.3. Creare un nuovo livello sull'area contrassegnata
Se si richiama il menu contestuale al di fuori del componente, appaiono comandi diversi rispetto a quelli che si ottengono facendo clic con il pulsante destro del mouse sul componente stesso.
Se si fa clic con il tasto destro del mouse sull'area libera nella vista 3D, viene visualizzato un menu contestuale non relativo alle parti.
Impostazioni per la visualizzazione trasparente del componente.
Visualizzazione della griglia di misurazione [Show measuring grid]
Definire il piano di taglio... [Define section cut...]
È possibile visualizzare una vista in sezione, che può essere disegnata attraverso il componente come richiesto utilizzando un sistema di coordinate.
Il componente può essere visualizzato dalla vista frontale [Front view], dalla vista posteriore [Rear view], dalla vista destra [Right view], dalla vista sinistra [Left view], dalla vista superiore [Top view] o dalla vista inferiore [Bottom view].
Tuttavia, se si fa clic con il pulsante destro del mouse su un componente, viene visualizzato un menu contestuale con opzioni diverse a seconda del componente.
Menu contestuale su un componente con superficie rettilinea
Figura 7.397. Finestra di aggancio "Vista 3D [3D view]" Menu contestuale su un componente con superficie rettilinea
Creare un nuovo schizzo sull'area contrassegnata [Generate sketch on selected face]
Crea un nuovo schizzo sull'area selezionata. Ulteriori informazioni sulla funzione sono disponibili qui: La funzione "Crea un nuovo schizzo sulla superficie selezionata" richiede almeno un bordo senza sfumatura.
Creare un nuovo livello sull'area contrassegnata [Create plane on selected Face]
Creare un nuovo testo sull'area selezionata [Generate text on selected face]
Crea un testo che viene applicato come geometria nel o sul componente. Una descrizione dettagliata della funzione è disponibile qui: Funzione Testo
Etichetta della texture [Texture label]
Crea una texture sul componente. Una descrizione dettagliata della funzione è disponibile qui: Etichetta di texture
Incolla lo schizzo copiato [Paste sketch]
Inserisce uno schizzo dalla clipboard sulla superficie piana.
Creare un foro sulla superficie contrassegnata [Create drill on selected surface]
Crea un foro sulla superficie selezionata. Una descrizione dettagliata della funzione è disponibile qui: Caratteristica di foratura
Attributi dell'area [Face attributes]
Gli attributi delle aree possono essere visualizzati e creati/modificati. Una descrizione dettagliata della funzione è disponibile qui: Attributi dell'area
Visibile in questa configurazione [Visible in this configuration]
Nasconde il componente. Qui si possono trovare ulteriori informazioni sulla funzione: Livello di dettaglio
Modifica degli elementi di creazione
Visualizza varie opzioni per le superfici originali al fine di modificarle. Qui si trovano informazioni dettagliate sulle funzioni di base: Estrusione / Rotazione / Modifica
Creare un nuovo smusso/arrotondamento... [New Chamfer/Fillet...]
Crea un nuovo smusso o arrotondamento sulla superficie selezionata. Una descrizione dettagliata della funzione è disponibile qui: Crea arrotondamento o smusso
Menu contestuale su un componente con superficie curva
Attributi dell'area [Face attributes]
Gli attributi delle aree possono essere visualizzati e creati/modificati. Una descrizione dettagliata della funzione è disponibile qui: Attributi dell'area
Modifica degli elementi di creazione
Consente di modificare le aree di base. Qui si trovano informazioni dettagliate sulle funzioni di base: Estrusione / Rotazione / Modifica
Piano tangenziale [Tangential plane]
Crea un piano su una forma arrotondata. Una descrizione dettagliata della funzione è disponibile qui: Piano tangenziale
Etichetta della texture [Texture label]
Crea una texture sul componente. Una descrizione dettagliata della funzione è disponibile qui: Etichetta di texture
Creare un nuovo smusso/arrotondamento... [New Chamfer/Fillet...]
Crea un nuovo smusso o arrotondamento sulla superficie selezionata. Una descrizione dettagliata della funzione è disponibile qui: Crea arrotondamento o smusso
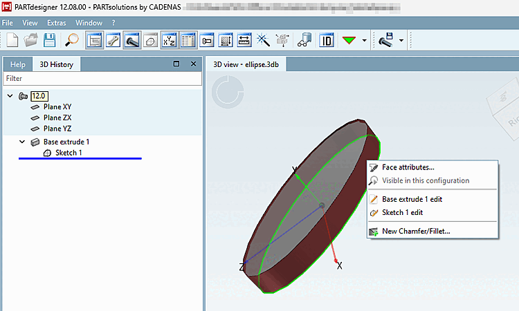
Menu contestuale sulla parete laterale di un'ellisse
Attributi dell'area [Face attributes]
Gli attributi delle aree possono essere visualizzati e creati/modificati. Una descrizione dettagliata della funzione è disponibile qui: Attributi dell'area
Modifica degli elementi di creazione
Consente di modificare le aree di base. Qui si trovano informazioni dettagliate sulle funzioni di base: Estrusione / Rotazione / Modifica
Creare un nuovo smusso/arrotondamento... [New Chamfer/Fillet...]
Crea un nuovo smusso o arrotondamento sulla superficie selezionata.

![Finestra di aggancio "Vista 3D [3D view]" Menu contestuale esterno al componente](https://webapi.partcommunity.com/service/help/latest/pages/it/partwarehouse/doc/resources/img/img_e609c6910bb04455bbdbeee3b0dec627.png)
![Finestra di aggancio "Vista 3D [3D view]" Menu contestuale su un componente con superficie rettilinea](https://webapi.partcommunity.com/service/help/latest/pages/it/partwarehouse/doc/resources/img/img_2fe1d17d3ab240b39cd40a0a527a40ba.png)


![[Nota]](https://webapi.partcommunity.com/service/help/latest/pages/it/partwarehouse/doc/images/note.png)
