Nell'area di dialogo Storia [History], fare clic con il pulsante secondario del mouse sullo schizzo 1 appena creato.
Nel menu contestuale, selezionare Solidi [Base] -> Ruota.... [Rotate...]
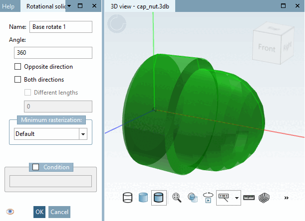
Corpo di rotazione [Rotational solid] della finestra di aggancio: mantenere il valore predefinito 360° come angolo di rotazione [Rotation angle] nel campo di immissione Angolo [Angle].
-> Il corpo ruotato semitrasparente è già visibile come anteprima nell'area di dialogo della vista 3D [3D view].
-> Dopo aver confermato con , il "corpo grezzo" del dado a calotta viene visualizzato in tre dimensioni.



