Selezionare un livello e fare clic sul comando del menu contestuale Crea nuovo livello sull'area selezionata [Create plane on selected Face].
Fare doppio clic per selezionare un sistema di coordinate.
In Posizione [Position], è possibile spostare il livello in base ai valori X/Y e ruotarlo attorno all' asse [Axis] desiderato con l' angolo [Angle] impostato in Orientamento [Orientation].
È possibile selezionare i seguenti assi:
Asse definito dall'utente [Custom Axis]
È possibile utilizzare questa funzione per ruotare un piano di un angolo specifico su un asse liberamente definito. Confrontare il piano con la rotazione [Plane with rotation].
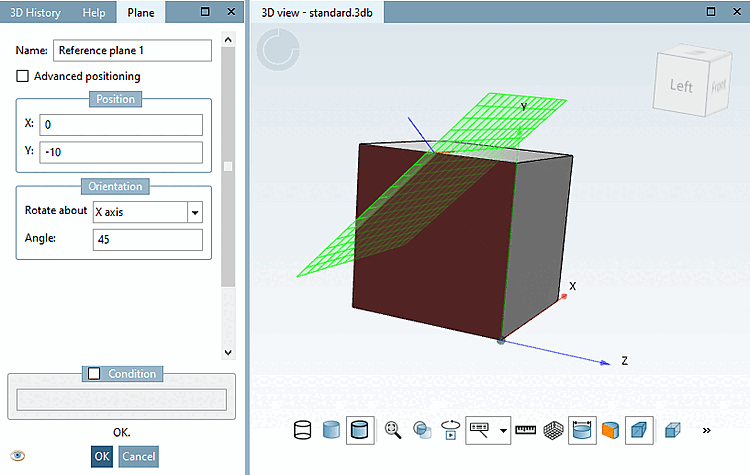
Figura 7.59. Esempio: il piano di riferimento viene spostato in direzione dell'asse Y (non quello del sistema di coordinate globale, ma quello del KOS selezionato. [vedi figura precedente]) con il valore "-10" e ruotato di 45° attorno all'asse X (non quello del sistema di coordinate globale, ma quello del KOS selezionato [vedi figura precedente]).
Se si attiva l'opzione in Posizionamento avanzato [Advanced positioning], la finestra di dialogo cambia come segue:
Per i dettagli, vedere sopra.


![[Nota]](https://webapi.partcommunity.com/service/help/latest/pages/it/partsolutions_admin/doc/images/note.png)

![Esempio: il piano di riferimento viene spostato in direzione dell'asse Y (non quello del sistema di coordinate globale, ma quello del KOS selezionato. [vedi figura precedente]) con il valore "-10" e ruotato di 45° attorno all'asse X (non quello del sistema di coordinate globale, ma quello del KOS selezionato [vedi figura precedente]).](https://webapi.partcommunity.com/service/help/latest/pages/it/partsolutions_admin/doc/resources/img/img_2c3e49b025cc423196bc997a551f95f5.png)
