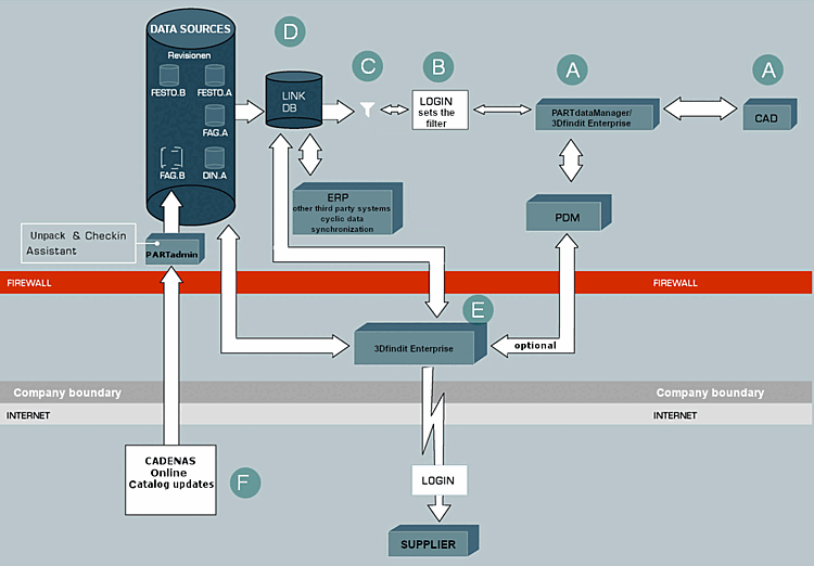
The following diagram shows the entire workflow between CAD, PARTsolutions, PDM/ERP, LinkDB, Catalogs, and external connections.
A : During a construction and a purchasing process, the engineer or purchaser starts the Intelligent Parts Management from CAD or from his workstation.
A detailed description on the PARTsolutions commands in the CAD can be found under Chapter 2, Open PARTsolutions from CAD systems in PARTsolutions - User manual.
B : After identifying himself and his "role" through the system - this is generally enabled via Single Sign On (one-time operating system log-in) and central administration of the user data from a central LDAP database - he gets access on the central database for standard parts and supplier parts.
C : Depending on user's role and authorization the views on displayed parts vary.
A description from the user point of view can be found under Section 3.1.11, “PARTdataManager – ERP/PDM extensions ” in PARTsolutions - User manual.
Detailed information on setting up a user-role-system can be found under Benutzer-Rollen-Konzept.
D : Geometric standard and supplier data like length, width, height are directly linked using a relational referencing database (LinkDB). Via online access or an online replication, any further data of the company can be linked. All data will be displayed in PARTsolutions. After selecting a part, the corresponding geometry is generated or taken from the PDM system and placed in the CAD system.
On the initial assignment of data from third party systems with PARTsolutions please see Section 1.1, “ Article assignment (initial filling of LinkDB) ” in PARTwarehouse Manual.
E : Via web technology, suppliers can access the same data online. PARTsolutions supports you with the definition of workflows like request or creation of material master numbers. Manufacturer catalogs are updated several times yearly. Information about product changes, improvements or revision of the product portfolio must also be contemporary available in your system.
See Chapter 5, PARTcommunity User Guide in PARTsolutions - User manual.
F : To update parts catalogs, an integrated update assistant is therefore available, which determines whether your current data match with the newest catalog state of the manufacturer and determines new revision states to download. Of course the changes in the manufacturer catalogs will be shown before the installation and available data will be automatically revised. Whether the manufacturer's parts have changed or are just out of stock, will be recognized through an up-to-date check and can be handed on to the connected ERP system.

