PARTdesigner viene richiamato in PARTproject dopo aver selezionato il file desiderato in Selezione progetto [Project selection] e quindi tramite il comando del menu contestuale o nella finestra di aggancio Impostazioni [Settings] facendo clic sul pulsante .
A seconda del file utilizzato per la chiamata, PARTdesigner si apre con le finestre di aggancio specificamente richieste.
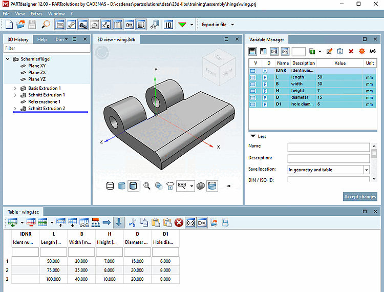
Con PARTdesigner è possibile modificare i seguenti tipi di file:
File *.3db: Selezione del file desiderato -> Finestra di aggancio Impostazioni [Settings] -> Pulsante
PARTdesigner si apre con le finestre di aggancio Storia 3D [3D History], Vista 3D [3D view], Gestione variabili [Variable Manager] e Tabella [Table].
File *.tab/tac: Selezionare il file desiderato > scheda Impostazioni [Settings] > pulsante
PARTdesigner si apre con le finestre di aggancio Tabella [Table] e Gestione variabili [Variable Manager].
File *_asmcfg.prj: Selezione progetto [Project selection] -> Comando del menu contestuale Apri con PARTdesigner [Open with PARTdesigner]
-> PARTdesigner si apre con le finestre di aggancio Configuratore [Configurator], Vista 3D [3D view], Struttura [Assembly] e Tabella [Table].






