On the 3D History element Pipe, you can perform some actions via context menu command.
Edit...: The corresponding Pipe is opened in the dialog box 3D view, where it is completely recreated and can be edited again. All references such as "Pipe End" and all branches are kept.
Duplicate...: A copy of the selected element is created. The old name is kept with new version number in addition.
New sketch on current end...: A normal sketch is created on the pipe end. The sketch will be related to the pipe (internally its end plane). Editing the pipe will keep the relation although the pipe gets newly created by editing it.
New 2D-Drawing on current end...: A drawing is created on the pipe end. The drawing is related to the pipe (internally its end plane). Editing the pipe will keep the relation although the pipe gets newly created by editing it.
Insert new plane...: A new plane is created which is in relation to the pipe end. Thereby the usual plane creation dialog is opened. Editing the pipe will keep the relation although the pipe gets newly created by editing it.
New pipe on current end...: A new pipe is created on the pipe end. The new pipe will be referenced to the pipe end (internally its end plane) and the usual pipe creation dialog will appear. Editing the pipe will keep the relation although the pipe gets newly created by editing it.
Branches: The context menu command Branches allows to append new operations to the selected branch element. It is only displayed in the "Pipe" context menu, if the pipe contains at least one branch element.
The submenu shows all possible branches. When selecting a branch the preview highlights the corresponding branch with an arrow (see Fig. „Edit branch“).
Dependencies...: The dialog box Dependencies is opened. It shows connections of the currently selected history item to other design steps in a hierarchical listing.
Feature attributes...: The docking window Face attributes is opened.
Set mark: Sets a mark where you can insert further design steps then.
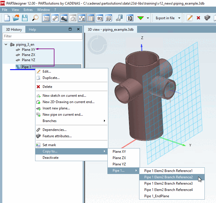
Copy to...: The command allows copying of the selected pipe run to another plane (base plane or end plane of part itself).
The selection is shown as preview in the 3D view.
Copying a pipe will create a so-called deep copy, which means any of its elements is newly created. This leads to a state where the original pipe and its copy are not connected in any way (except possible relation caused by selecting a pipe related plane). Editing the original or the copied pipe will not affect the other one.
Please regard possible error messages in the docking window Notifications and the pipe icon with the green exclamation mark
in the tree: For example, if diameter of end
and start element do not fit together the message "The objects are not
connected“ is displayed. Once the correction is made the icon
disappears.Deactivate: The selected element is disabled. (More information on this can be found under Section 7.6.3.2, “ Deactivate / Activate features (design steps) ”).


![[Note]](https://webapi.partcommunity.com/service/help/latest/pages/fr/installation_ecatalogsolutions/doc/images/note.png)

