La fonction Étiquette de texture [Texture label] permet de placer des images (par ex. un écran ou un autocollant/logo) sur des surfaces de composants.
Les labels sont définis de la même manière que les matériaux.
Les étiquettes de texture ne sont pas transférées vers les systèmes de CAO.
Définissez les étiquettes de texture [Texture label] souhaitées dans PARTproject sous Gérer les matériaux de rendu [Maintain render materials] (pour plus de détails, voir l Section 5.9.2.8, « Option de menu : Propriétés de rendu » ).
Ouvrez la boîte de dialogue en cliquant sur le bouton Parcourir
→ La boîte de dialogue Matériaux de rendu [Render materials] s'ouvre.
→ La boîte de dialogue Editer le matériau pour l'aperçu 3D [Edit material for 3D preview] s'ouvre.
Sous Texture couleur [Color texture], sélectionnez le chemin d'accès à l'image qui doit être utilisée comme étiquette et cochez la case Étiquette de texture [Texture label].
(La licence et la source doivent également être remplies pour que le dialogue puisse être fermé, mais cela n'a rien à voir avec le label en lui-même).
Les matériaux créés de cette manière seront disponibles plus tard pour l'attribution dans PARTdesigner.
Ouvrez le menu contextuel et cliquez sur la commande Label de texture [Texture label].
Sélectionner un système de coordonnées (similaire à Sketch surfacique).
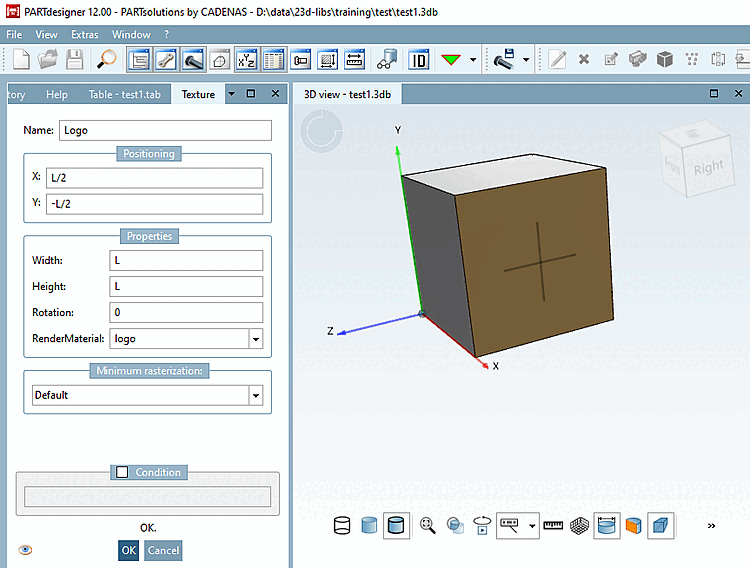
Définissez le positionnement [Positioning] et les propriétés [Properties] (largeur [Width], hauteur [Height], rotation [Rotation] et RenderMaterial ) du label. Sélectionnez le label souhaité dans la zone de liste sous RenderMaterial.
![[Remarque]](https://webapi.partcommunity.com/service/help/latest/pages/fr/partsolutions_admin/doc/images/note.png)
Remarque La syntaxe connue suivante permet également d'utiliser des variables comme RenderMaterial.
$VARIABLE.
Il convient de tenir compte des éléments suivants :
Créez le matériau de rendu au préalable et cochez la case Texture Label [Texture label] (voir ill. Fig. „Dialogue "Éditer le matériau pour l'aperçu 3D [Edit material for 3D preview] “).
Créez un Variable de table, dont le nom peut être arbitraire, par exemple
TEXTUREIndiquez l'ID article exact dans la colonne de la variable tableau. Attention, le champ est "sensible à la casse", veillez donc à respecter les majuscules et les minuscules !
Dans la fenêtre d'ancrage Texture (accessible via le menu contextuel sur une surface sélectionnée), le champ RenderMaterial contient la variable de tableau créée dans le format suivant :
$VARIABLE.
Actualisez l'index d'affichage et ouvrez le composant dans PARTdataManager.
Étiquette sur surface arrondie :
Le placement sur une surface arrondie se fait de manière analogue.



![Dialogue "Éditer le matériau pour l'aperçu 3D [Edit material for 3D preview]](https://webapi.partcommunity.com/service/help/latest/pages/fr/partsolutions_admin/doc/resources/img/img_fb9b2631e0de4829918d2bbd3204d5f7.png)




