Mit dem Feature Textur-Label [Texture label] können Bilder (z.B. ein Display oder ein Aufkleber/Logo) auf Flächen von Bauteilen gesetzt werden.
Die Labels werden analog zu Materialien definiert.
Textur-Labels werden nicht an CAD-Systeme übertragen.
Definieren Sie die gewünschten Textur-Label [Texture label] in PARTproject unter Rendermaterialien verwalten [Maintain render materials] (für Details siehe Abschnitt 5.9.2.8, „Menüpunkt: Rendereigenschaften “).
Öffnen Sie den Dialog per Klick auf die Durchsuchen-Schaltfläche .
→ Das Dialogfenster Rendermaterialien [Render materials] wird geöffnet.
→ Das Dialogfenster Material für 3D-Voransicht editieren [Edit material for 3D preview] wird geöffnet.
Wählen Sie unter Farbtextur [Color texture] den Bildpfad zum Bild, das als Label verwendet werden soll und aktivieren Sie das Auswahlkästchen Textur-Label [Texture label].
(Lizenz und Quelle müssen ebenfalls ausgefüllt werden, damit der Dialog geschlossen werden kann, was aber nichts mit dem Label an sich zu tun hat.)
Auf diese Weise angelegte Materialien stehen später für das Zuweisen im PARTdesigner zur Verfügung.
Öffnen Sie das Kontextmenü und klicken Sie auf den Befehl Textur-Label [Texture label].
Selektieren Sie ein Koordinatensystem (ähnlich wie bei Sketch auf Fläche).
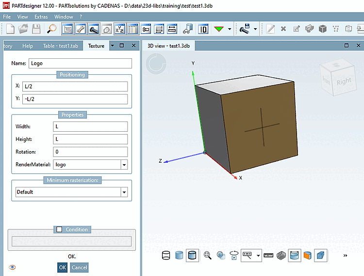
Bestimmen Sie Positionierung [Positioning] und Eigenschaften [Properties] (Breite [Width], Höhe [Height], Rotation und RenderMaterial) des Labels. Wählen Sie im Listenfeld unter RenderMaterial das gewünschte Label.
![[Hinweis]](https://webapi.partcommunity.com/service/help/latest/pages/de/partsolutions_admin/doc/images/note.png)
Hinweis Mit folgender bekannten Syntax können auch Variablen als RenderMaterial verwendet werden.
$VARIABLE.
Dabei ist Folgendes zu beachten:
Legen Sie die Rendermaterial zuvor an und aktivieren Sie den Haken Textur Label [Texture label] (siehe Abb. Abb. „Dialog "Material für 3D-Voransicht editieren [Edit material for 3D preview]"“).
Erstellen Sie eine Tabellenvariable, deren Name beliebig sein kann, z.B.
TEXTUREGeben Sie in der Spalte der Tabellenvariable die exakte Material ID an. Vorsicht, das Feld ist "case sensitiv", beachten Sie also bitte die Groß- und Kleinschreibung!
Im Dockingfenster Textur [Texture] (erreichbar über das Kontextmenü auf einer ausgewählten Fläche), im Feld RenderMaterial steht die erstellte Tabellenvariable in folgendem Format:
$VARIABLE.
Aktualisieren Sie den Anzeigeindex und öffnen Sie das Bauteil in PARTdataManager.



![Dialog "Material für 3D-Voransicht editieren [Edit material for 3D preview]"](https://webapi.partcommunity.com/service/help/latest/pages/de/partsolutions_admin/doc/resources/img/img_9d4790125d90467e9eb3d1382f51fd6d.png)




