- 3.1.6.4.10.5.1. Recherche partielle: recherche d'une combinaison de surfaces planes et de leur relation
- 3.1.6.4.10.5.2. Recherche partielle: recherche d'une surface, y compris le contour intérieur, avec une forme complexe
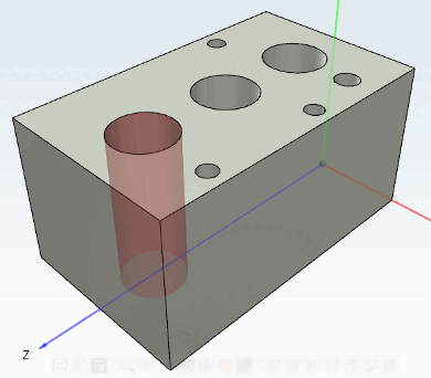
- 3.1.6.4.10.5.3. Recherche partielle: recherche d'un motif de trous en sélectionnant une surface
- 3.1.6.4.10.5.4. Recherche partielle: recherche de pièces négatives
- 3.1.6.4.10.5.5. Recherche de caractères en relief (reconnaissance de formes)
- 3.1.6.4.10.5.6. Recherche partielle: recherche d'un texte en 3D
- 3.1.6.4.10.5.7. Recherche partielle: ignorer la longueur des cylindres
- 3.1.6.4.10.5.8. Recherche partielle: différentes similitudes de résultats avec et sans prise en compte de la disposition géométrique
Exemple : recherche d'une fiche
Une combinaison de surfaces planes de connexions est sélectionnée.
Résultat : Les pièces qui ont plus de 3 connexions au total sont également trouvées. La relation des fonctions entre elles est la même que pour la pièce de recherche.
Recherche d'un visage de connecteur, y compris les contours intérieurs [Inner contours] (le nombre de contours intérieurs doit être identique dans la partie recherche et la partie résultat) :
En fonction de la précision [Accuracy] choisie, le résultat peut éventuellement contenir des formes similaires.
Exemple : sélection de la surface supérieure pour une bride avec plusieurs trous.
Pour saisir le modèle de trous, l'option Contours intérieurs [Inner contours] doit être activée. Avec cette procédure, le type de trou (par ex. conique) et la profondeur du trou (longueur de l'élément) restent ouverts.
Vous pouvez également sélectionner directement les trous.
Dans ce cas, en plus du motif de perforation, la profondeur et le type de perforation (par ex. conique) sont également définis, de sorte que des résultats plus spécifiques apparaissent.
Sur la base d'un trou, il est possible de rechercher une vis ou un foret approprié.
Dans cet exemple, la fonction apparaît dans des parties très différentes.
Vous pouvez rechercher des lettres, des chiffres ou tout autre signe en relief sur une pièce.
Exemple : recherche de la suite de chiffres "5 6".
Les résultats de recherche peuvent contenir la combinaison de "5 6" à différentes positions. Toutefois, la position de "5" et de "6" l'un par rapport à l'autre doit être exactement la même.
Par exemple, si l'on recherche une contrepartie adaptée à un trou ou à une broche, il peut être préférable de ne pas inclure l'attribut "longueur" pour la recherche.
Dans un tel cas, utilisez le modèle de recherche Ignorer les longueurs de cylindre [Ignore cylinder lengths].
Si vous cherchez une douille pour une fiche, vous marquerez les broches. Mais la longueur du trou dans la douille pourrait être différente. Activez l'option Ignorer les longueurs de cylindre [Ignore cylinder lengths].






















![[Remarque]](https://webapi.partcommunity.com/service/help/latest/pages/fr/partsolutions_user/doc/images/note.png)


