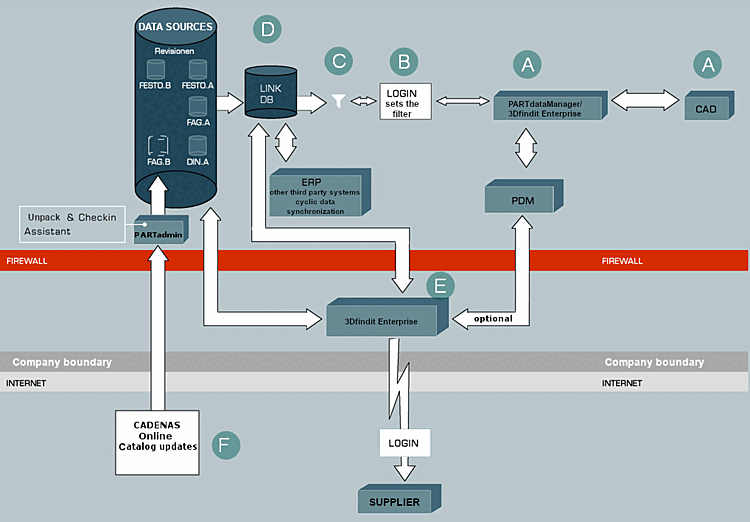
La représentation suivante montre l'ensemble du flux de travail entre la CAO, PARTsolutions, PDM/ERP, LinkDB, les catalogues (catalogues de pièces normalisées et de fabricants) et les connexions externes.
R: Pendant un processus de conception ou d'achat, l'ingénieur ou l'acheteur appelle le système intelligent de gestion des pièces à partir de la CAO ou de son poste de travail.
B: Après identification de sa personne et de son rôle par le système - généralement résolu par Single Sign On (connexion unique au système d'exploitation) et gestion centralisée des données utilisateur dans une base de données LDAP centrale - il obtient l'accès à la base de données centrale des normes, des répétitions et des pièces achetées.
C: Selon le rôle et les autorisations de l'utilisateur, les vues sur le stock de pièces sont différentes.
D: Les données géométriques normalisées, répétitives et relatives aux pièces achetées, telles que la longueur, la largeur et la hauteur, sont directement reliées à n'importe quelle autre donnée d'entreprise via une base de données relationnelle de référencement (LinkDB) par accès en ligne ou une réplication en ligne. L'ensemble des données est représenté dans l'interface du système de gestion des pièces PARTsolutions/3Dfindit Enterprise. Une fois la pièce sélectionnée, la géométrie correspondante est générée ou extraite du système PDM et placée dans le système CAO.
E: Grâce à la technologie web, les sous-traitants impliqués dans le processus de conception peuvent accéder en ligne à la même base de données (données normatives, répétitives et pièces achetées avec les données supplémentaires liées de l'ERP/PDM) (éventuellement avec leurs vues et droits très spécifiques).
En outre, PARTsolutions apporte également son soutien dans la définition de workflows, comme la demande ou la création de numéros de base d'articles.
Q: Les catalogues des fabricants sont mis à jour plusieurs fois par an. Les informations sur les modifications de produits, les nouveautés ou l'épuration du portefeuille de produits sont disponibles en temps réel dans l'entreprise (pour le bureau d'études ou par exemple aussi pour les achats) grâce à l'assistant de mise à jour intégré.
L'assistant de mise à jour compare la base de données actuelle avec la dernière version des catalogues des fabricants. Les modifications apportées aux catalogues des fabricants sont affichées avant l'installation et les données existantes sont automatiquement révisées. Si des pièces de fabricants ont changé ou ne sont plus disponibles, le contrôle de mise à jour le détecte et peut être transmis directement au système ERP connecté.

