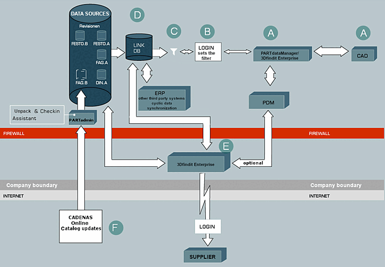
Die folgende Darstellung zeigt den gesamten Workflow zwischen CAD, PARTsolutions, PDM/ERP, LinkDB, Katalogen (Normteile- und Herstellerkataloge) und externen Anbindungen.
A: Während eines Konstruktions- bzw. Einkaufsprozesses ruft der Ingenieur bzw. Einkäufer das intelligente Teilemanagementsystem vom CAD oder von seinem Arbeitsplatz aus auf.
B: Nach Identifikation seiner Person und Rolle durch das System - üblicherweise wird dies über Single Sign On (einmalige Betriebssystem-Anmeldung) und zentraler Verwaltung der Anwenderdaten in einer zentralen LDAP-Datenbank gelöst - erhält er Zugriff auf die zentrale Norm-, Wiederhol- und Kaufteile Datenbank.
C: Je nach Rolle und Berechtigung des Anwenders sind die Sichten auf den Teilebestand unterschiedlich.
D: Geometrische Norm-, Wiederhol- und Kaufteiledaten wie Länge, Breite, Höhe sind direkt über eine relationale Referenzierungsdatenbank (LinkDB) per Online-Zugriff oder eine Online-Replikation mit beliebigen weiteren Unternehmensdaten verknüpft. Die gesamten Daten werden in der Oberfläche des Teilemanagementsystems PARTsolutions/3Dfindit Enterprise dargestellt. Nach Auswahl des Teiles wird die entsprechende Geometrie generiert bzw. aus dem PDM-System entnommen und im CAD-System platziert.
E: Über Webtechnologie können im Konstruktionsprozess eingebundene Zulieferer online auf denselben Datenstamm (Norm-, Wiederhol- und Kaufteiledaten mit den verknüpften Zusatzdaten aus ERP/PDM) zugreifen (evtl. mit ihren ganz speziellen Sichten und Rechten).
Außerdem unterstützt PARTsolutions auch bei der Definition von Workflows, wie dem Beantragen oder dem Anlegen von Artikelstammnummern.
F: Herstellerkataloge werden mehrmals jährlich aktualisiert. Informationen über Produktänderungen, Neuerungen oder die Bereinigung des Produktportfolios sind über den integrierten Update-Assistent zeitnah im Unternehmen (für Konstruktion oder z.B. auch Einkauf) verfügbar.
Der Update-Assistent gleicht den aktuellen Datenbestand mit dem neuesten Katalogstand der Hersteller ab. Änderungen bei Herstellerkatalogen werden vor der Installation angezeigt und vorhandene Daten automatisch revisioniert. Ob sich Herstellerteile verändert haben oder nicht mehr lieferbar sind, wird durch den Aktualitätscheck erkannt und kann direkt an das angebundene ERP-System weitergereicht werden.

