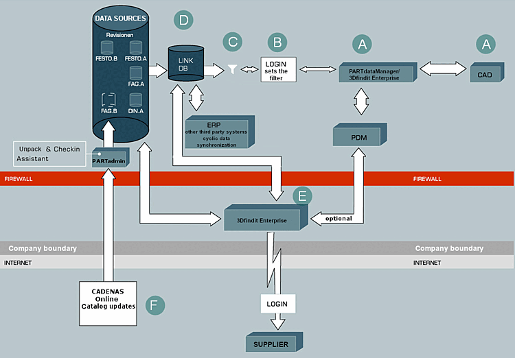
La seguente illustrazione mostra l'intero flusso di lavoro tra CAD, PARTsolutions, PDM/ERP, LinkDB, cataloghi (parti standard e cataloghi di produttori) e connessioni esterne.
R: Durante un processo di progettazione o di acquisto, l'ingegnere o l'acquirente richiama il sistema di gestione intelligente dei pezzi dal CAD o dalla sua postazione di lavoro.
B: Dopo l'identificazione della sua persona e del suo ruolo da parte del sistema - di solito risolta tramite single sign-on (login una tantum al sistema operativo) e amministrazione centrale dei dati dell'utente in un database LDAP centrale - gli viene dato accesso al database centrale dei pezzi standard, ripetuti e acquistati.
C: Le visualizzazioni dell'inventario dei pezzi variano a seconda del ruolo e dell'autorizzazione dell'utente.
D: I dati geometrici standard, di ripetizione e dei pezzi acquistati, come lunghezza, larghezza e altezza, sono collegati direttamente a qualsiasi altro dato aziendale tramite un database relazionale di riferimento (LinkDB) utilizzando l'accesso online o la replica online. Tutti i dati vengono visualizzati nell'interfaccia del sistema di gestione dei pezzi PARTsolutions/3Dfindit Enterprise. Dopo aver selezionato la parte, la geometria corrispondente viene generata o prelevata dal sistema PDM e inserita nel sistema CAD.
E: I fornitori coinvolti nel processo di progettazione possono accedere allo stesso master di dati (dati di parti standard, ripetute e acquistate con i dati aggiuntivi collegati dall'ERP/PDM) online tramite la tecnologia web (eventualmente con viste e diritti molto specifici).
PARTsolutions supporta anche la definizione di flussi di lavoro, come la richiesta o la creazione di numeri di anagrafica articoli.
D: I cataloghi dei produttori vengono aggiornati più volte all'anno. Le informazioni sulle modifiche dei prodotti, sulle nuove caratteristiche o sugli adeguamenti del portafoglio prodotti sono disponibili tempestivamente in azienda (per la progettazione o l'acquisto, ad esempio) tramite l'assistente di aggiornamento integrato.
La procedura guidata di aggiornamento confronta il database attuale con l'ultimo stato del catalogo del produttore. Le modifiche ai cataloghi dei produttori vengono visualizzate prima dell'installazione e i dati esistenti vengono rivisti automaticamente. Il controllo dell'aggiornamento riconosce se i pezzi del produttore sono cambiati o non sono più disponibili e può essere trasmesso direttamente al sistema ERP collegato.

