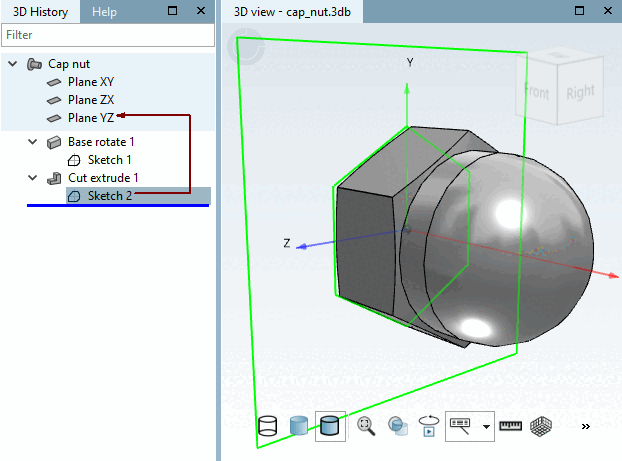
Nella finestra di aggancio della Cronologia 3D [3D History], fare clic su Schizzo 2 con il tasto secondario del mouse.
Nel menu contestuale, selezionare il comando Taglia [Cut] -> Estrudi.... [Extrude...]
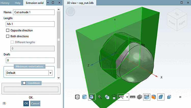
Immettere la lunghezza [Length] dell'estrusione [Extrusion] nella finestra di dialogo Corpo dell'estrusione [Extrusion solid]: leggermente superiore all'altezza dell'esagono, cioè M+1.
-> Lo schizzo 2 viene estruso nella direzione x positiva e taglia il corpo del dado. Il materiale superfluo del corpo viene rimosso, lasciando l'esagono come contorno.



