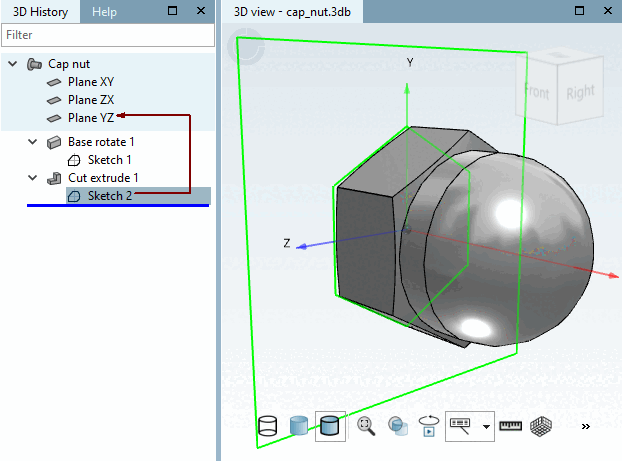
Klicken Sie im Dockingfenster 3D Historie [3D History] mit der sekundären Maustaste auf Sketch 2.
Wählen Sie im Kontextmenü den Befehl Schnitt [Cut] -> Extrudieren... [Extrude...].
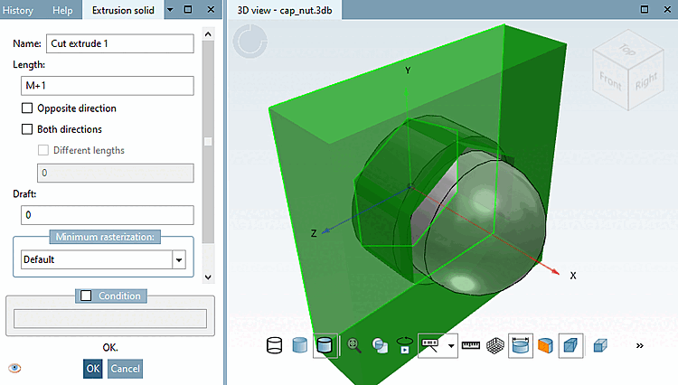
Geben Sie im Dialogfenster Extrusionskörper [Extrusion solid] die Länge [Length] der Extrusion ein: etwas mehr als die Höhe des Sechskants, also M+1.
-> Sketch 2 wird in positiver x-Richtung extrudiert und schneidet damit den Hutmutter-Rohkörper. Das überflüssige Material des Körpers wird entfernt, als Kontur bleibt der Sechskant.



