Alcune azioni possono essere eseguite sul tubo dell'elemento storico 3D [3D History] utilizzando un comando del menu contestuale.
Modifica [Edit...]...: il tubo in questione viene aperto nella finestra di dialogo della vista 3D [3D view], dove viene completamente ripristinato e può essere ulteriormente modificato. Tutti i riferimenti come "Fine tubo" e tutte le diramazioni vengono mantenuti.
Duplica [Duplicate...]...: viene creata una copia dell'elemento selezionato. Il vecchio nome viene mantenuto con il nuovo numero di versione, in modo che sia nuovamente univoco.
Nuovo schizzo alla fine del [New sketch on current end...] percorso del tubo...: Viene creato uno schizzo normale alla fine del percorso del tubo. Lo schizzo è correlato al tratto di tubo (internamente al suo piano finale). La modifica del tratto di tubo manterrà la relazione, anche se il tratto di tubo verrà ricreato con la modifica.
Nuovo disegno 2D alla fine del [New 2D-Drawing on current end...] percorso del tubo...: Viene creato un disegno alla fine del percorso del tubo. Questo è correlato al tratto di tubo (internamente al suo piano finale). La modifica del tratto di tubo manterrà la relazione, anche se il tratto di tubo verrà ricreato con la modifica.
Inserire un nuovo telone [Insert new plane...]...: Viene creato un piano in relazione alla fine del percorso del tubo. Si apre la normale finestra di dialogo per la creazione di un piano. La modifica del tratto di tubazione manterrà la relazione, anche se il tratto di tubazione verrà ricreato con la modifica.
Nuovo percorso alla fine del percorso. [New pipe on current end...]..: Viene creato un nuovo tratto di tubazione alla fine del percorso. Il nuovo tratto di tubazione fa riferimento alla fine del tratto di tubazione esistente (internamente al suo piano terminale) e viene aperta la normale finestra di creazione del tratto di tubazione. La modifica del tratto di tubazione manterrà la relazione, anche se il tratto di tubazione verrà ricreato con la modifica.
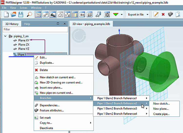
Diramazioni [Branches]: il comando del menu contestuale Diramazioni [Branches] consente di aggiungere nuove operazioni a un elemento di diramazione selezionato e viene visualizzato nel menu contestuale del tubo solo se il percorso del tubo contiene almeno un elemento di diramazione.
Figura 7.205, “Modifica del ramo”Il sottomenu mostra tutte le diramazioni possibili. Quando si seleziona una diramazione, nell'anteprima appare una freccia corrispondente come indicatore (vedere ).
Dipendenze. [Dependencies...]..: Si apre la finestra di dialogo Dipendenze [Dependencies]. Questa mostra le connessioni del punto di storia attualmente selezionato con altre fasi di costruzione in un elenco gerarchico.
Attributi caratteristica. [Feature attributes...]..: Si apre la finestra di aggancio degli attributi dell'area [Face attributes].
Imposta marcatore [Set mark]: Imposta un marcatore in corrispondenza del quale è possibile inserire ulteriori fasi di costruzione.
Copia in.. [Copy to...].: Il comando consente di copiare il tratto di tubo selezionato su un piano selezionato (piano di base o piani terminali della parte stessa).
La selezione viene visualizzata come anteprima nella vista 3D [3D view].
La copia di un tratto di tubo crea una cosiddetta "copia profonda". Ciò significa che tutti i suoi elementi vengono ricreati. Il risultato è uno stato in cui il tratto di tubatura originale e quello copiato non sono collegati in alcun modo (ad eccezione delle connessioni causate dalla selezione di un layer collegato alla tubatura). La modifica della condotta originale o di quella copiata non influisce sull'altra.
Prestare attenzione a eventuali messaggi di errore nella Notifiche [Notifications] della finestra di ancoraggio e l'icona della pipe con il punto esclamativo verde
nell'albero: ad esempio, se i diametri
degli elementi end e start non coincidono, il messaggio "Il
Gli oggetti non sono contigui". Non appena si utilizza il
Apportare una correzione, l'icona scompare.Disattiva [Deactivate]: l'elemento selezionato viene disattivato. (Per ulteriori informazioni, vedere Sezione 7.6.3.2, “ Disattivare/attivare la funzione/fase di progettazione ” ).


![[Nota]](https://webapi.partcommunity.com/service/help/latest/pages/it/partsolutions_admin/doc/images/note.png)

![Copia a [Copy to...]...](https://webapi.partcommunity.com/service/help/latest/pages/it/partsolutions_admin/doc/resources/img/img_aabcbe76b96149f9a9424e4175edab67.png)