Informazioni generalisull'azienda,collaborazioni e carriera presso CADENAS
Non perdetevi le informazioni su tutte le novità e gli eventi!
Una risposta veloce e chiaraa tutte le domande sui nostri prodotti e soluzioni.
Potete trovare altri contenuti interessanti qui
Utilizzate il nostromodulo contattio trovate una filiale vicina
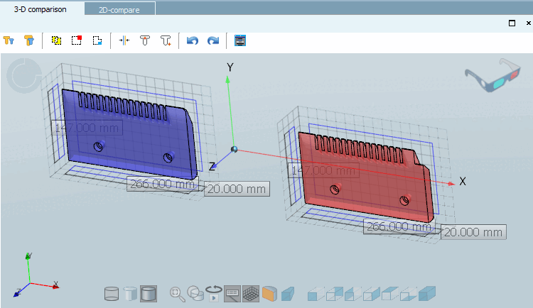
Il confronto tra le parti può essere effettuato a stretto contatto sia in 3D che in 2D.
Figura 3.609. Confronto tra componenti [Part comparison] -> Confronto 3D [3D comparison]
Figura 3.610. Confronto tra componenti [Part comparison] -> Confronto 2D [2D comparison]