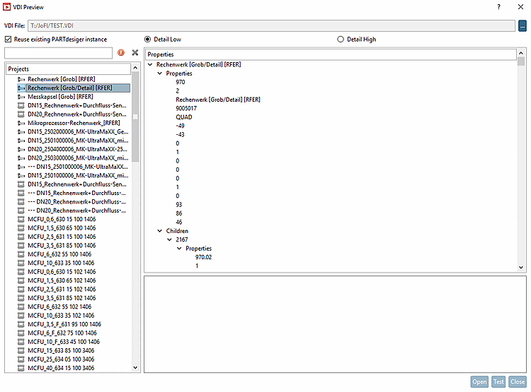
Nel menu Extra [Extras], alla voce Moduli aggiuntivi [Additional modules] → Anteprima VDI [VDI Preview], è possibile visualizzare la geometria e la struttura e verificare eventuali errori prima di creare un catalogo.
Fare clic su Anteprima VDI [VDI Preview].
→ Si apre una finestra di Explorer.
Aprire il file VDI desiderato.
→ Viene visualizzata la finestra di dialogo Anteprima VDI [VDI Preview] aperto. I progetti che non esistono con Livello di dettaglio Alto [Detail High] saranno barrato
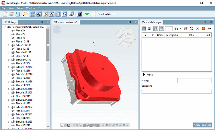
contrassegnato.Fare doppio clic su una voce o una selezione e cliccare su per aprire la parte in PARTdesigner.
Fare clic su per verificare se tutte le voci dell'elenco a sinistra possono essere convertite in formato ps3.
Al termine del test, le icone regolato di conseguenza e i messaggi di errore (se presenti) nella parte inferiore del della casella di testo vuota. Nell'elenco a sinistra, errato Elementi contrassegnati con
.L'errore significa: qualcosa è andato storto durante la conversione da vdi a ps3. Si parte da un vero e proprio errore di conversione fino ad arrivare a un "disgiunto" (ad es. errore nella parte risultante). Per i dettagli è necessario fare clic sulla parte, quindi i messaggi di errore corrispondenti vengono visualizzati nella casella di testo.




