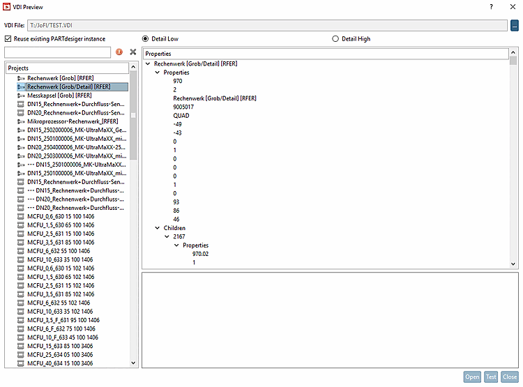
In the Extras menu [Extras] under Additional modules → VDI preview [VDI Preview], you can view the geometry and structure and check for possible errors before creating a catalog.
→ The VDI Preview dialog box appears open. Projects that do not exist with Detail Level High [Detail High] will be crossed out
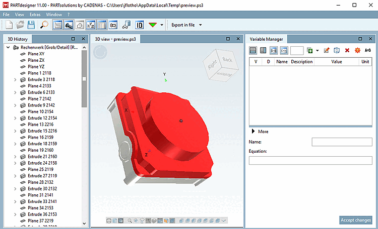
marked.Double-click on an entry or selection and click on to open the component in the PARTdesigner opened.
Click on to test all entries in the list on the left to see whether they can be converted to ps3 format.
Once the test is finished the icons are adjusted accordingly and error messages (if available) shown in the text box below. In the left-hand listing, erroneous elements are marked with exclamation mark
.Error means: The conversion from vdi to ps3 went wrong, starting with a real conversion error up to a "Disjoint" (e.g. error in resulting part). To view details click on the part, then respective error messages are shown in the text box below.




