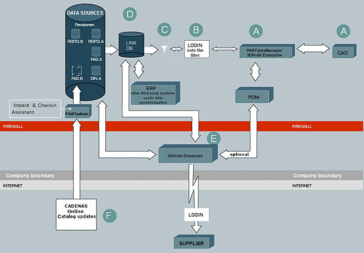
La seguente illustrazione mostra l'intero flusso di lavoro tra CAD, PARTsolutions, PDM/ERP, LinkDB, cataloghi e connessioni esterne.
A Durante un processo di progettazione o di acquisto, l'ingegnere o l'acquirente richiama il sistema di gestione intelligente dei pezzi dal CAD o dalla sua postazione di lavoro.
Una descrizione dettagliata dei comandi PARTsolutions in CAD si trova nella sezione Capitolo 2, Richiamo di ENTERPRISE 3Dfindit (Professional) dai sistemi CAD in ENTERPRISE 3Dfindit (Professional) - Utente.
B Dopo l'identificazione della sua persona e del suo ruolo da parte del sistema - di solito risolta tramite single sign-on (accesso unico al sistema operativo) e amministrazione centralizzata dei dati utente in un database LDAP centrale - gli viene dato accesso al database centrale dei pezzi standard, ripetuti e acquistati.
C A seconda del ruolo e dell'autorizzazione dell'utente, le visualizzazioni dell'inventario dei pezzi sono diverse.
Una descrizione dal punto di vista dell'utente si trova in Sezione 3.1.11, “PARTdataManager - Estensioni ERP/PDM ” in ENTERPRISE 3Dfindit (Professional) - Utente.
Informazioni dettagliate sull'impostazione del sistema dei diritti di ruolo sono disponibili nella sezione Sezione 4.7.1, “ Panoramica dell'ambiente ERP ”.
D I dati geometrici dei pezzi standard, ripetuti e acquistati, come la lunghezza, la larghezza e l'altezza, sono collegati direttamente a qualsiasi altro dato aziendale tramite un database relazionale di riferimento (LinkDB) utilizzando l'accesso online o la replica online. Tutti i dati vengono visualizzati nell'interfaccia del sistema di gestione dei pezzi PARTsolutions. Dopo aver selezionato il pezzo, la geometria corrispondente viene generata o prelevata dal sistema PDM e inserita nel sistema CAD.
Per il collegamento iniziale dei dati di sistemi terzi con PARTsolutions, si veda l' Sezione 1.1, “ Assegnazione dell'articolo (compilazione iniziale del LinkDB) ” in PARTITA.
E I fornitori possono accedere alla stessa anagrafica online tramite la tecnologia web. PARTsolutions vi supporta anche nella definizione dei flussi di lavoro, come la richiesta o la creazione dei numeri di anagrafica degli articoli. I cataloghi dei produttori vengono aggiornati più volte all'anno. Anche le informazioni relative a modifiche, innovazioni o adeguamenti del portafoglio prodotti devono essere prontamente disponibili nei vostri sistemi.
F Per l'aggiornamento dei cataloghi dei ricambi è quindi disponibile un assistente di aggiornamento integrato, che confronta il database attuale con l'ultimo stato dei cataloghi dei produttori e determina i nuovi stati di revisione da scaricare. Le modifiche ai cataloghi dei produttori vengono ovviamente visualizzate prima dell'installazione e i dati esistenti vengono automaticamente rivisti. Il controllo dell'aggiornamento riconosce se i ricambi del produttore sono cambiati o non sono più disponibili e può essere inoltrato direttamente al sistema ERP collegato.

