Con la V12 è disponibile una nuova funzione che consente di posizionare immagini (ad esempio un display o un adesivo/logo) sulle superfici dei componenti.
Le etichette sono definite allo stesso modo dei materiali.
Le etichette delle texture non vengono trasferite ai sistemi CAD.
Definire le etichette delle texture [Texture label] desiderate in PARTproject in Gestione materiali di rendering [Maintain render materials].
Aprire la finestra di dialogo facendo clic sul pulsante Sfoglia .
-> Si apre la finestra di dialogo Modifica materiale per l'anteprima 3D [Edit material for 3D preview].
In Struttura colore [Color texture], selezionare il percorso dell'immagine da utilizzare come etichetta e attivare la casella di controllo Etichetta texture [Texture label].
(Per poter chiudere il dialogo è necessario compilare anche la licenza e la fonte, ma questo non ha nulla a che vedere con l'etichetta stessa).
I materiali creati in questo modo sono successivamente disponibili per l'assegnazione in PARTdesigner.
Etichetta su superficie planare:
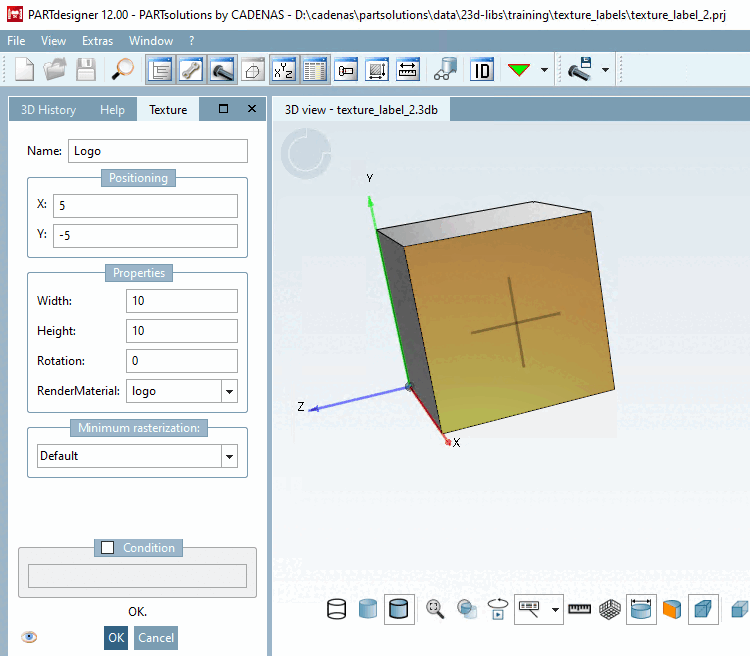
Aprire il menu contestuale e fare clic sul comando Etichetta texture [Texture label].
Selezionare un sistema di coordinate (simile a Schizzo su superficie).
Determinare il posizionamento [Positioning], le dimensioni e la rotazione [Rotation] dell'etichetta. Selezionare l'etichetta desiderata nel campo elenco sotto RenderMaterial.
Aggiornare l'indice di visualizzazione e aprire la parte in PARTdataManager.
Etichetta su superficie arrotondata:
Il posizionamento su una superficie arrotondata è analogico.








