Mit V12 gibt es ein neues Feature, mit dem Bilder (z.B. ein Display oder ein Aufkleber/Logo) auf Flächen von Bauteilen gesetzt werden können.
Die Labels werden analog zu Materialien definiert.
Textur-Labels werden nicht an CAD-Systeme übertragen.
Definieren Sie die gewünschten Textur-Label [Texture label] in PARTproject unter Rendermaterialien verwalten [Maintain render materials].
Öffnen Sie den Dialog per Klick auf die Durchsuchen-Schaltfläche .
-> Das Dialogfenster Rendermaterialien [Render materials] wird geöffnet.
-> Das Dialogfenster Material für 3D-Voransicht editieren [Edit material for 3D preview] wird geöffnet.
Wählen Sie unter Farbtextur [Color texture] den Bildpfad zum Bild, das als Label verwendet werden soll und aktivieren Sie das Auswahlkästchen Textur Label [Texture label].
(Lizenz und Quelle müssen ebenfalls ausgefüllt werden, damit der Dialog geschlossen werden kann, was aber nichts mit dem Label an sich zu tun hat.)
Auf diese Weise angelegte Materialien stehen später für das Zuweisen im PARTdesigner zur Verfügung.
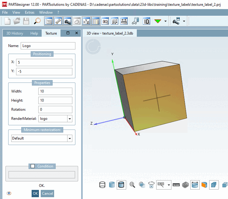
Öffnen Sie das Kontextmenü und klicken Sie auf den Befehl Textur-Label [Texture label].
Selektieren Sie ein Koordinatensystem (ähnlich wie bei Sketch auf Fläche).
Bestimmen Sie Positionierung [Positioning], Größe und Rotation des Labels. Wählen Sie im Listenfeld unter RenderMaterial das gewünschte Label.
Aktualisieren Sie den Anzeigeindex und öffnen Sie das Bauteil in PARTdataManager.








