- 3.1.17.6.2.2.1. Tout attraper
- 3.1.17.6.2.2.2. Envoyer à PARTbom/ Composants sélectionnés
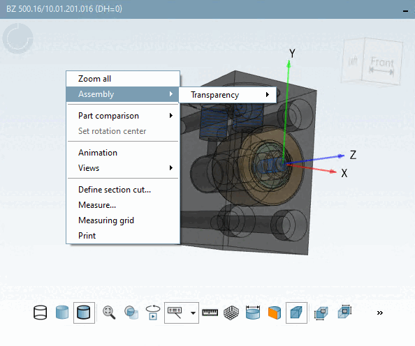
- 3.1.17.6.2.2.3. Transparence
- 3.1.17.6.2.2.4. Comparaison des éléments de construction
- 3.1.17.6.2.2.5. Animation / Définir le centre de rotation
- 3.1.17.6.2.2.6. Vues
- 3.1.17.6.2.2.7. Normal sur surface
- 3.1.17.6.2.2.8. Saisir l'angle de rotation
- 3.1.17.6.2.2.9. Définir le plan de coupe...
- 3.1.17.6.2.2.10. Mesure de pièces 3D
- 3.1.17.6.2.2.11. Grille de mesure
- 3.1.17.6.2.2.12. Imprimer
- 3.1.17.6.2.2.13. Commandes spécifiques aux sous-ensembles
L'option Tout attraper [Zoom all] permet d'équilibrer la représentation du composant. Le composant est suffisamment visible, mais ne dépasse pas de la fenêtre de vue 3D lors des rotations. Si l'option Zoom exact [Explicit zoom] est (voir Utilisation ), la représentation s'agrandit au maximum à l'intérieur de la fenêtre.
![]() | Remarque |
|---|---|
La commande apparaît dans la mesure où plusieurs composants ont été sélectionnés au moyen de la sélection multiple avec la touche CTRL. | |
Outre la possibilité de transmettre des composants à votre système de CAO, vous pouvez également les envoyer à PARTbom.
PARTbom (bom = bill of material) est un module de gestion qui vous permet de composer des nomenclatures pour les commandes de composants et de sous-ensembles. Vous trouverez une description détaillée de PARTbom sous Section 3.2, « PARTbom ».
Vous pouvez transmettre à PARTbom aussi bien des pièces individuelles qu'une sélection de pièces d'un assemblage :
Suite à votre sélection, cliquez sur Composants sélectionnés [Selected parts] -> Envoyer à PARTbom [Transfer to PARTbom] dans le menu contextuel.
-> Une fenêtre de dialogue s'ouvre pour sélectionner le nombre de pièces. Adaptez le nombre et confirmez avec .
-> Ensuite, PARTbom s'ouvre avec la demande suivante :
Sélectionnez une option et confirmez en cliquant sur .
Les composants sont directement inscrits dans la liste des pièces [Bill of material].
Transparence [Transparency]: régulation de la transparence d'un corps
Grâce à un curseur, vous pouvez régler la transparence en continu, de totalement visible [fully visible] à invisible.
Vous trouverez des informations détaillées sur la comparaison des éléments de construction sur Section 3.1.6.10, « Comparaison des éléments de construction ».
Cette commande permet de lancer un mouvement de rotation automatisédu corps actuel.
Le
est disponible à la fois dans le menu contextuel et dans la barre d’outils 3D
.
La rotation s'effectue autour du centre de rotation.
Avec un clic droit sur n'importe quel point du composant et la commande Définir le centre de rotation [Set rotation center] (également dans le menu contextuel), vous définissez le centre de rotation de l'animation.
Pour annuler l'animation, cliquez à nouveau sur la commande Animation ou sur n'importe quel endroit de la fenêtre 3D.
Sous Vues [Views], vous trouverez 6 perspectives axées ainsi qu'une vue [Trimetric view] iso, di et trimétrique [Trimetric view] (projection en perspective [Perspective projection] ).
Vous pouvez également trouver les commandes dans la barre d'outils.
Normal sur surface [Normal to face] fait pivoter un composant avec la surface marquée de manière frontale (perpendiculaire) par rapport à l'observateur.
ouvre la fenêtre Définir la rotation [Set rotation]. Saisissez une valeur numérique et cliquez sur le "bouton d'axe" correspondant.
Sélectionnez un plan de coupe et le décalage souhaité par rapport au plan zéro. Selon le signe, il en résulte un décalage dans le sens positif ou négatif.
Vous trouverez plus de détails sur Section 3.1.7.6.7, « Définir le plan de coupe... ».
Vous avez la possibilité de demander une impression de la vue 3D [3D view] de la pièce / de l'assemblage.
En cliquant sur la commande, la boîte de dialogue de paramétrage correspondante du système d'exploitation s'ouvre.
Les menus contextuels des pièces détachées et des assemblages diffèrent légèrement. Pour les assemblages, le menu contextuel est différent selon que l'on se trouve à côté ou dans l'assemblage.
Ensemble [Assembly] (appel en dehors de l'ensemble) :
Ouvre un sous-menu avec la fonction Transparence [Transparency].
Transparence [Transparency]: voir Section 3.1.17.6.2.2.3, « Transparence ».
Désignation concrète du module (par ex. boîtier....) (appel à l'intérieur du module) :
Ouvre un sous-menu avec les fonctions Attraper [Zoom], Effacer [Delete], Envoyer à PARTbom [Transfer to PARTbom], Transparence [Transparency].
Attraper [Zoom]: Attrape la pièce sélectionnée ; par opposition à Attraper tout [Zoom all], qui se réfère à l'ensemble de l'assemblage.
Envoyer à PARTbom [Transfer to PARTbom]: Voir Section 3.1.17.6.2.2.2, « Envoyer à PARTbom/ Composants sélectionnés ».
Transparence [Transparency]: voir Section 3.1.17.6.2.2.3, « Transparence ».

![Menu contextuel : Pièce détachée [Single part] - Vue 3D [3D view]](https://webapi.partcommunity.com/service/help/latest/pages/fr/partsolutions_user/doc/resources/img/img_7a4ffcef6747420ead2dbabe0ec67a43.png)
![[Remarque]](https://webapi.partcommunity.com/service/help/latest/pages/fr/partsolutions_user/doc/images/note.png)

















