Vous trouverez ci-dessous des exemples correspondant à ces 3 procédures :
Toutes les surfaces sélectionnées en UNE seule étape
5 surfaces sont sélectionnées en UNE seule étape.
Après avoir utilisé la commande Créer un nouveau chanfrein/arrondi. [New Chamfer/Fillet...].., les 5 surfaces qui se croisent sont affichées dans la boîte de dialogue Chanfrein/arrondi [Chamfer/Fillet] sous Surfaces (intersect.) [Faces (intersect.)].
Les arêtes de coupe communes à toutes les surfaces sont arrondies (ou chanfreinées).
Créer UNE surface par défaut avec Créer un nouveau chanfrein/arrondi [New Chamfer/Fillet...]... puis sélectionner UNE autre surface par étape de répétition et utiliser la commande Ajouter une ou plusieurs surfaces à 'Blend xy'... pour utiliser cette fonction.
Dans la boîte de dialogue Chanfrein/arrondi [Chamfer/Fillet], le nombre total de surfaces sélectionnées est affiché sous Surfaces [Faces]. (Lors de la dernière étape de répétition, donc ici dans l'exemple 5.
Tous les bords des différentes surfaces sont arrondis (ou chanfreinés).
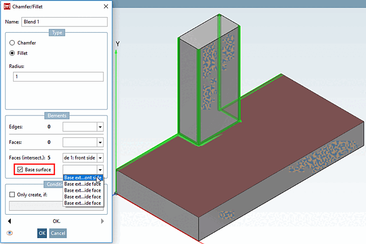
Sélectionner toutes les surfaces en UNE seule étape + définir la surface de base [Base surface]
Seules les arêtes adjacentes à la surface de base sont arrondies (ou chanfreinées). Par exemple, les arêtes verticales du petit parallélépipède ne sont pas arrondies, contrairement à l'application sans surface de base (voir ci-dessus ).
Encore une fois, les résultats des 3 cas en comparaison directe :
Sélectionner toutes les surfaces [Select all surfaces] en UNE seule étape et utiliser ensuite la commande Créer un nouveau chanfrein/arrondi [New Chamfer/Fillet...]...
-> Les arêtes de coupe communes à toutes les surfaces sont arrondies (ou chanfreinées).
Créer UNE surface par défaut avec Créer un nouveau chanfrein/arrondi [New Chamfer/Fillet...]... puis sélectionner UNE autre surface par étape de répétition et utiliser la commande Ajouter une ou plusieurs surfaces à 'Blend xy'... pour utiliser cette fonction.
-> Les arêtes de toutes les surfaces sélectionnées sont arrondies (ou biseautées).
Sélectionner toutes les surfaces en UNE seule étape + définir la surface de base [Base surface]
-> Les bords adjacents à la surface de base sont arrondis (ou chanfreinés).

![[Remarque]](https://webapi.partcommunity.com/service/help/latest/pages/fr/partsolutions_user/doc/images/note.png)


![Sous "Surfaces (intersect.) [Faces (intersect.)]". Affichage des 5 surfaces qui se croisent](https://webapi.partcommunity.com/service/help/latest/pages/fr/partsolutions_user/doc/resources/img/img_bc6af193af50458ebc1ebe57ef2d1d8a.png)







