| ||||
Select a face whose adjoining edges shall be filleted.
Select the Fillet option and in the input field, enter the desired Radius.
![[Note]](https://webapi.partcommunity.com/service/help/latest/pages/it/installation/doc/images/note.png)
Note If a preview is displayed or only Edge visualization is used depends on the setting under Extras menu -> Settings... -> PARTdesigner -> Chamfer/Fillet -> Preview presentation.
Default is Deactivated, meaning only Edge visualization. Please regard that the preview requires considerable processing power. If the waiting times are too long, return to the default setting.
In order for the changes to take effect, please close the Chamfer/Fillet dialog and again open it via context menu command Edit.
Details on the setting options can be found under Section 7.6.2.10.5.4, “ Preview presentation and Edge visualization for Chamfer/Fillet ”.
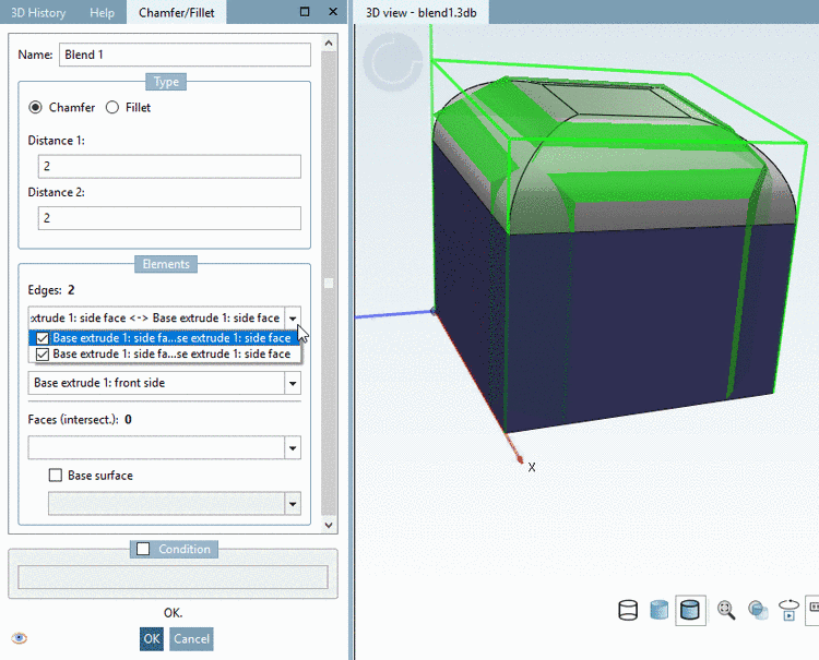
In this example, under Preview presentation, the option Chamfer has been chosen, meaning the preview immediately shows the changes that will take effect.
Example in 2D: Chamfer with setting "Distance 1" =3 and "Distance 2" = 1 at a cube with edge length of 10
In the 3D History, on the Blend feature, you can call the dialog anytime by clicking on Edit....
You can make any changes subsequently, which are immediately shown in the preview.








