| ||||
Selezionare una superficie i cui bordi vicini devono essere arrotondati.
Richiamare il comando del menu contestuale Crea nuovo smusso/arrotondamento [New Chamfer/Fillet...]... comando.
-> Si apre la finestra di aggancio dello smusso/arrotondamento [Chamfer/Fillet].
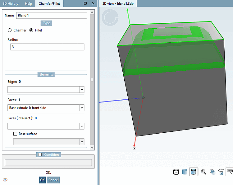
Selezionare l'opzione Arrotondamento [Fillet] e inserire il raggio [Radius] desiderato nel campo di immissione.
![[Nota]](https://webapi.partcommunity.com/service/help/latest/pages/it/partwarehouse/doc/images/note.png)
Nota Se viene visualizzata un'anteprima o solo la visualizzazione dei bordi [Edge visualization] dipende dall'impostazione effettuata nel menu Extra [Extras] -> Impostazioni [Settings...]... -> PARTdesigner -> Smusso/arrotondamento [Chamfer/Fillet] -> Visualizzazione anteprima [Preview presentation].
L'impostazione predefinita è Disattivato [Deactivated], cioè solo visualizzazione dei bordi [Edge visualization]. Si noti che per l'anteprima è necessaria una notevole potenza di calcolo. Se i tempi di attesa sono troppo lunghi, tornare all'impostazione predefinita.
Affinché le modifiche abbiano effetto, chiudere la finestra di dialogo Smusso/arrotondamento [Chamfer/Fillet] e riaprirla utilizzando il comando del menu contestuale Modifica [Edit].
Sezione 7.6.2.12.5.4, “ Visualizzazione dell'anteprima e visualizzazione dei bordi per smussatura/arrotondamento ”I dettagli sulle impostazioni sono disponibili all'indirizzo .
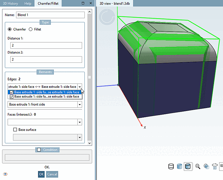
In questo esempio, l'opzione Superficie smussata [Chamfer] è stata selezionata in Visualizzazione anteprima [Preview presentation], ovvero l'anteprima mostra immediatamente la modifica prevista.
Figura 7.208. Finestra di dialogo Smusso/arrotondamento [Chamfer/Fillet]: Ecco un esempio con l'opzione "Arrotondamento [Fillet]" e raggio [Radius] = 2
-> L'arrotondamento è inserito.
Nella cronologia 3D [3D History], è possibile utilizzare il comando del menu contestuale sopra la funzione di fusione via Modifica.. [Edit...]. per richiamare la finestra di dialogo in qualsiasi momento.
Successivamente è possibile apportare qualsiasi modifica che viene immediatamente visualizzata nell'anteprima.

![Creare un nuovo smusso/arrotondamento [New Chamfer/Fillet...]...](https://webapi.partcommunity.com/service/help/latest/pages/it/partwarehouse/doc/resources/img/img_4127fc1e50cc457fa049ed0e3e1d416b.png)
![Finestra di dialogo Smusso/arrotondamento [Chamfer/Fillet]: Ecco un esempio con l'opzione "Arrotondamento [Fillet]" e raggio [Radius] = 2](https://webapi.partcommunity.com/service/help/latest/pages/it/partwarehouse/doc/resources/img/img_c115f6af34db43d7a83fc47b9500af91.png)

![Esempio in 2D: smusso [Chamfer] con impostazione "Distanza 1 [Distance 1]" = 3 e "Distanza 2 [Distance 2]" = 1 con una lunghezza totale degli spigoli del cubo pari a 10](https://webapi.partcommunity.com/service/help/latest/pages/it/partwarehouse/doc/resources/img/img_a9d5452d90574138a456e3cb8751b088.png)



