| ||||
Selektieren Sie eine Fläche, deren angrenzende Kanten verrundet werden sollen.
Rufen Sie den Kontextmenübefehl Neue Fase/Rundung erstellen... [New Chamfer/Fillet...] auf.
-> Das Dockingfenster Fase/Rundung [Chamfer/Fillet] wird geöffnet.
Wählen Sie die Option Rundung [Fillet] und tragen Sie im Eingabefeld den gewünschten Radius ein.
![[Hinweis]](https://webapi.partcommunity.com/service/help/latest/pages/de/partwarehouse/doc/images/note.png)
Hinweis Ob eine Vorschau angezeigt wird oder nur Kanten Visualisierung [Edge visualization], ist abhängig von der unter Extras Menü -> Einstellungen... [Settings...] -> PARTdesigner -> Fase/Rundung [Chamfer/Fillet] -> Vorschau Darstellung [Preview presentation] getroffenen Einstellung.
Default-Einstellung ist Deaktiviert [Deactivated], also nur Kanten Visualisierung [Edge visualization]. Beachten Sie, dass für die Vorschau nicht unerhebliche Rechenleistung benötigt wird. Sind die Wartezeiten zu lang, gehen Sie wieder auf die Default-Einstellung zurück.
Damit Änderungen wirksam werden, schließen Sie bitte den Fase/Rundung [Chamfer/Fillet] Dialog und öffnen ihn erneut per Kontextmenübefehl Editieren [Edit].
Details zu den Einstellungen finden Sie unter Abschnitt 7.6.2.12.5.4, „ Vorschau Darstellung und Kanten Visualisierung für Fase/Rundung “.
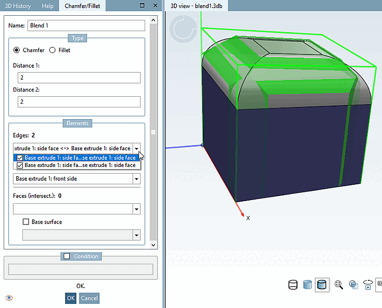
Hier im Beispiel wurde unter Vorschau Darstellung [Preview presentation] die Option Fasenfläche [Chamfer] gewählt, d.h. die Vorschau zeigt die zu erwartende Veränderung unmittelbar an.
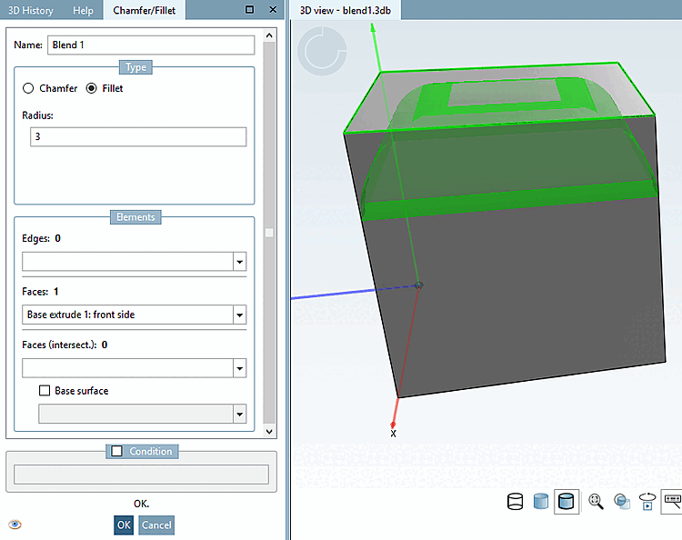
Dialogfenster Fase/Rundung [Chamfer/Fillet]: Hier beispielhaft mit Option "Rundung [Fillet]" und Radius = 2
Beispiel in 2D: Fase [Chamfer] mit Einstellung "Abstand 1 [Distance 1]" =3 und "Abstand 2 [Distance 2]" = 1 bei einer gesamten Kantenlänge des Würfels von 10
-> Die Rundung wird eingefügt.
In der 3D Historie [3D History] können Sie mittels Kontextmenübefehl über dem Blend-Feature mittels Editieren... [Edit...] jederzeit den Dialog wieder aufrufen.
Sie können nachträglich jede Änderung vornehmen, die sofort in der Vorschau angezeigt wird.

![Neue Fase/Rundung erstellen... [New Chamfer/Fillet...]](https://webapi.partcommunity.com/service/help/latest/pages/de/partwarehouse/doc/resources/img/img_8997935591d240cfb9858f38ce75d61b.png)
![Dialogfenster Fase/Rundung [Chamfer/Fillet]: Hier beispielhaft mit Option "Rundung [Fillet]" und Radius = 2](https://webapi.partcommunity.com/service/help/latest/pages/de/partwarehouse/doc/resources/img/img_7e051f038f9b4a83b4aec38049077bbb.png)

![Beispiel in 2D: Fase [Chamfer] mit Einstellung "Abstand 1 [Distance 1]" =3 und "Abstand 2 [Distance 2]" = 1 bei einer gesamten Kantenlänge des Würfels von 10](https://webapi.partcommunity.com/service/help/latest/pages/de/partwarehouse/doc/resources/img/img_f7f0acb6644e4abca8621e3749103fd6.png)



