- 3.1.6.4.10.5.1. Ricerca parziale: ricerca di una combinazione di superfici piane e della loro relazione
- 3.1.6.4.10.5.2. Ricerca parziale: ricerca di una superficie comprensiva di contorno interno di forma complessa
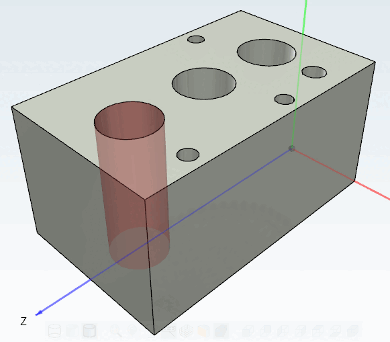
- 3.1.6.4.10.5.3. Ricerca parziale: ricerca di un modello di foro selezionando un'area.
- 3.1.6.4.10.5.4. Ricerca parziale: ricerca di parti negative
- 3.1.6.4.10.5.5. Ricerca di caratteri in rilievo (riconoscimento di modelli)
- 3.1.6.4.10.5.6. Ricerca parziale: ricerca di un testo 3D
- 3.1.6.4.10.5.7. Ricerca parziale: ignorare la lunghezza dei cilindri
- 3.1.6.4.10.5.8. Ricerca parziale: diverse somiglianze di risultati con e senza considerare la disposizione geometrica.
Viene selezionata una combinazione di superfici piane di connessioni.
Risultato: vengono trovate anche le parti che hanno più di 3 connessioni in totale. La relazione tra le caratteristiche è la stessa della parte di ricerca.
Ricerca di una faccia del connettore con contorni interni [Inner contours] (il numero di contorni interni deve essere identico nella parte di ricerca e nella parte di risultato):
A seconda del set di precisione [Accuracy], il risultato può contenere anche forme simili.
Esempio: selezione della superficie superiore di una flangia con diversi fori.
Per catturare il modello di foro, è necessario attivare l'opzione Contorni interni [Inner contours]. Con questa procedura, il tipo di foro (ad esempio, conico) e la profondità del foro (lunghezza del componente) rimangono aperti.
In alternativa, è possibile selezionare direttamente i fori.
In questo caso, oltre al modello di foro, vengono definiti anche la profondità e il tipo di foro (ad esempio, conico), in modo da ottenere risultati più specifici.
È possibile cercare una vite o una punta adatta sulla base di un foro.
In questo esempio, la caratteristica si presenta in parti molto diverse.
È possibile cercare lettere, numeri o qualsiasi carattere in rilievo su un pezzo.
Esempio: cercare la sequenza di numeri "5 6".
I risultati della ricerca possono contenere la combinazione "5 6" in posizioni diverse. Tuttavia, la posizione di "5" e "6" deve essere esattamente la stessa.
Se, ad esempio, si cerca una controparte corrispondente a un foro o a un perno, può essere vantaggioso non includere l'attributo "lunghezza" nella ricerca.
In questo caso, utilizzare il modello di ricerca Ignora lunghezza cilindri [Ignore cylinder lengths].
Se si cerca una presa per una spina, si segnano i pin, ma la lunghezza del foro nella presa potrebbe essere diversa. Impostare l'opzione Ignora lunghezza cilindri [Ignore cylinder lengths].






















![[Nota]](https://webapi.partcommunity.com/service/help/latest/pages/it/partwarehouse/doc/images/note.png)


