Zusätzlich zu den beiden Optionen einen Sketch oder Text auf einer Fläche zu erstellen, ist es ebenso möglich eine neue Ebene erstellen.
| ![[Wichtig]](https://webapi.partcommunity.com/service/help/latest/pages/de/ecatalogsolutions/doc/images/important.png) | Wichtig | 
|---|---|
| Eine neue Ebene kann ausschließlich auf einer geraden Fläche erstellt werden, die keine Verbindungsfläche eines Sweeps ist. | |
- Klicken Sie auf der gewünschten Fläche mittels Rechtsklick, um das Kontextmenü aufzurufen. Wählen Sie Neue Ebene auf markierter Fläche erzeugen [Create plane on selected Face] aus. 
- Wählen Sie nun mit einem Doppelklick die gewünschte Achse aus. 
- Es öffnet sich das Ebene [Plane] Fenster. Dort können Sie Name, Position, Orientierung [Orientation] und Bedingung [Condition] definieren. Mit der Option Forgeschrittene Positionierung [Advanced positioning] können Sie den Basispunkt [Base point], die X Achse [X-axis] und Y Achse [Y-axis] verändern. Während das Fenster Ebene geöffnet ist können Sie sich über das Auge Symbol die Visualisierung der Änderungen anzeigen oder ausblenden lassen. 
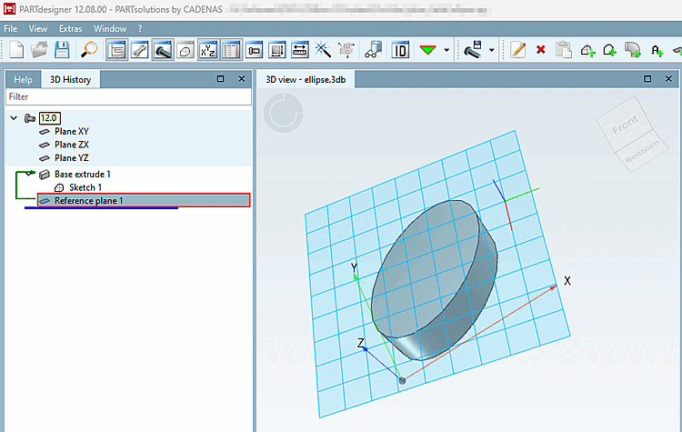
- Nach dem Klicken auf OK werden die Änderungen übernommen und in der 3D Historie [3D History] sowie in der 3D Ansicht [3D view] angezeigt. Änderungen können jederzeit mit einem Doppelklick auf die Ebene in der 3D Historie [3D History] vorgenommen werden. 




