Selektieren Sie eine Ebene und klicken Sie auf den Kontextmenübefehl Neue Ebene auf markierter Fläche erzeugen [Create plane on selected Face].
Wählen Sie per Doppelklick ein Koordinatensystem.
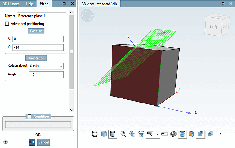
Unter Position können Sie die Ebene um X/Y-Werte verschieben und unter Orientierung [Orientation] um eine gewünschte Achse [Axis] mit dem eingestellten Winkel [Angle] rotieren.
Es können folgende Achsen ausgewählt werden:
Benutzerdefinierte Achse [Custom Axis]
Mit dieser Funktion können Sie eine Ebene um einen bestimmten Winkel an einer frei definierten Achse rotieren. Vergleiche Ebene mit Rotation [Plane with rotation].
Beispiel: Die Referenzebene wird in Richtung der Y-Achse (nicht die des globalen Koordinatensystems, sondern die des selektierten KOS. [siehe obige Abb.]) with the value of "-10" verschoben und um 45° um die X-Achse (nicht die des globalen Koordinatensystems, sondern die des selektierten [siehe obige Abb.]) rotiert.
Sofern Sie die Option unter Fortgeschrittene Positionierung [Advanced positioning] aktivieren, ändert sich der Dialog wie folgt:
Für Details hierzu vgl. oben.


![[Hinweis]](https://webapi.partcommunity.com/service/help/latest/pages/de/installation_ecatalogsolutions/doc/images/note.png)

![Beispiel: Die Referenzebene wird in Richtung der Y-Achse (nicht die des globalen Koordinatensystems, sondern die des selektierten KOS. [siehe obige Abb.]) with the value of "-10" verschoben und um 45° um die X-Achse (nicht die des globalen Koordinatensystems, sondern die des selektierten [siehe obige Abb.]) rotiert.](https://webapi.partcommunity.com/service/help/latest/pages/de/installation_ecatalogsolutions/doc/resources/img/img_bf4f6093b9f44fb3a49a34a39a70c748.png)
