Zusätzlich zu den beiden Optionen einen Sketch oder Text auf einer Fläche zu erstellen, ist es ebenso möglich eine neue Ebene erstellen.
![]() | Wichtig |
|---|---|
Eine neue Ebene kann ausschließlich auf einer geraden Fläche erstellt werden, die keine Verbindungsfläche eines Sweeps ist. | |
Klicken Sie auf der gewünschten Fläche mittels Rechtsklick, um das Kontextmenü aufzurufen. Wählen Sie Neue Ebene auf markierter Fläche erzeugen [Create plane on selected Face] aus.
Wählen Sie nun mit einem Doppelklick die gewünschte Achse aus.
Es öffnet sich das Ebene [Plane] Fenster. Dort können Sie Name, Position, Orientierung [Orientation] und Bedingung [Condition] definieren. Mit der Option Forgeschrittene Positionierung [Advanced positioning] können Sie den Basispunkt [Base point], die X Achse [X-axis] und Y Achse [Y-axis] verändern. Während das Fenster Ebene geöffnet ist können Sie sich über das Auge Symbol die Visualisierung der Änderungen anzeigen oder ausblenden lassen.
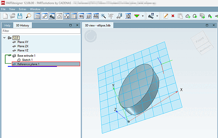
Nach dem Klicken auf OK werden die Änderungen übernommen und in der 3D Historie [3D History] sowie in der 3D Ansicht [3D view] angezeigt. Änderungen können jederzeit mit einem Doppelklick auf die Ebene in der 3D Historie [3D History] vorgenommen werden.

![[Wichtig]](https://webapi.partcommunity.com/service/help/latest/pages/de/partsolutions_user/doc/images/important.png)



