Nachdem Sie im PARTdataManager auf An CAD übertragen [Transfer to CAD]
geklickt haben, wechselt die Ansicht zu CoCreate Modeling und es öffnet sich der
PARTsolutions Platzierungsdialog.Wählen Sie unter 1. Verfahren wählen [1. Select method] die gewünschte Platzierungsmethode über eine der folgenden Schaltflächen:
Ist das Auswahlkästchen Wiederholt [Repeating] gesetzt, wird das Platzieren automatisch solange wiederholt, bis der Benutzer auf klickt. Die nächste Platzierung wird gestartet, nachdem der Benutzer im CAD bestätigt hat.
-> Nachdem Sie eine Platzierungsmethode gewählt haben, öffnet sich der CoCreate Modeling Platzierungsdialog.
Sofern es mehrere Einfügepositionen gibt, ändert sich zuvor noch der Dialog und es erscheint "2. Einfügeposition wählen [2. Select insert position]".
Wählen Sie aus der Liste die gewünschte Einfügeposition.
-> Der CoCreate Modeling Platzierungsdialog öffnet sich.
Ein Klick auf ist für das erste Platzieren nicht nötig.
Ist die erste Platzierung abgeschlossen, kann mittels das Bauteil erneut eingefügt werden. Ist das Auswahlkästchen Wiederholt [Repeating] gesetzt, wird das Platzieren automatisch solange wiederholt, bis der Benutzer auf klickt. Die nächste Platzierung wird gestartet, nachdem der Benutzer im CAD bestätigt hat.
Während der Benutzer im CAD interagieren muss, ist der PARTsolutions Platzierungsdialog deaktiviert, um eine klare Benutzerführung zu ermöglichen.
Wenn Sie den Platzierungsvorgang abbrechen oder beenden, wird der Dialog wieder aktiviert.
Nach Starten des CoCreate Modeling Platzierungsvorgangs: Ist das gewählte Bauteil noch nicht im geöffneten Modell vorhanden, wird versucht, das Bauteil aus ModelManager, falls aktiv, oder aus dem Pool-Verzeichnis, falls eingestellt, zu laden. Dies kann einige Zeit dauern.
Im Folgenden wird der spezielle Ablauf bei den einzelnen Platzierungsmethoden erläutert:
CoCreate Modeling Platzierungsdialog
Klicken Sie auf die Schaltfläche.
-> Der PARTsolutions Platzierungsdialog wird deaktiviert.
-> In CoCreate Modeling wird der Dialog Platzieren geöffnet.
Es stehen Ihnen zwei verschiedene Platzierungsmethoden, die Sie über das Listenfeld auswählen, zur Verfügung:
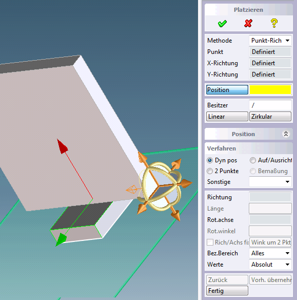
Sie haben ein PARTsolutions-Bauteil ins CAD exportiert und möchten dieses nun mit der Methode Punkt-Richtung platzieren.
Bestimmen Sie nun die X-Richtung.
-> Das Bauteil wird an der gewünschten Position platziert.
Klicken Sie auf und markieren Sie die gewünschte Achse.
-> Das Bauteil ist nun in X- und Y-Richtung definiert.
Mit Klick auf können Sie optional das Bauteil weiter mit den CAD-Methoden platzieren.
Bestimmen Sie wie oben den Einfügepunkt.
-> Das Bauteil wird platziert.
Mit Klick auf können Sie optional das Bauteil weiter mit den CAD-Methoden platzieren.
Besitzer: Sie können mittels Besitzer eine alternative Baugruppe wählen, in die das Bauteil eingefügt werden soll. Dieser Schritt wird erst nach Bestätigung mittels
bzw. nach Drücken der Schaltflächen
oder ausgeführt.| : Mittels der Schaltflächen oder wird das Platzieren erfolgreich beendet und die Erzeugung eines Musters gestartet.
Diese Dialogfelder sind eine CoCreate interne Funktion.
PARTsolutions Platzierungsdialog In Zylinderbohrung [In Cylinder]
Klicken Sie auf die Schaltfläche.
An dieser Stelle gibt es zwei Varianten:
Das einzufügende Bauteil besitzt mehrere in Frage kommende Einfügepunkte
In diesem Fall wird der erweiterte Dialog angezeigt.
Wählen Sie die Einfügeposition [Insertion position] aus der Liste.
-> Der PARTsolutions Platzierungsdialog wird deaktiviert.
Der weitere Ablauf ist identisch mit dem im folgenden Punkt beschriebenen.
Das einzufügende Bauteil besitzt nur einen in Frage kommenden Einfügepunkt.
Der PARTsolutions Platzierungsdialog wird deaktiviert.
-> Das exportierte Bauteil wird zunächst unplaziert in die Baugruppe eingefügt.
In CoCreate wird der Dialog In Bohrung platzieren geöffnet.
Klicken Sie auf die Kante einer Bohrung.
-> Es erscheint der Eintrag "Definiert" unter Kante(n).
-> Das Bauteil wird am Einfügepunkt platziert. (Vorschau: Sie können jederzeit mit
abbrechen.)Im CoCreate Dialog haben Sie weitere Anpassungsmöglichkeiten:
Sie können mittels Besitzer eine alternative Baugruppe wählen, in die das Bauteil eingefügt werden soll. Dieser Schritt wird erst nach Bestätigung mittels
bzw. nach Drücken der Schaltflächen
oder
ausgeführt.Sie können mittels Ausrichtung invertieren die Orientierung des Bauteils ändern (Rotation um 180° um die X-Achse des Bauteils). Die Ansicht wird aktualisiert.
Sie können mittels Offset das Bauteil orthogonal zur Ebene durch die gewählten Kreiskanten versetzen. Der Wert ist für alle Kanten identisch. Die Ansicht wird nach Eingabe aktualisiert.
Sie können mittels Rotation das Bauteil um die Kreisachse drehen. Der Wert ist für alle Kanten identisch. Die Ansicht wird nach Eingabe aktualisiert.
Mittels der Schaltflächen oder wird das Platzieren erfolgreich beendet und die Erzeugung eines Musters gestartet.
Diese Dialogfelder sind eine CoCreate interne Funktion.
Die Schaltflächen und stehen nur bei Selektion einer einzelnen Kante zur Verfügung.
Nach dem ersten Platzieren mit einer Methode wird die Schaltfläche zur Schaltfläche . Sie können das Bauteil beliebig oft platzieren.
PARTsolutions Platzierungsdialog Auf Fläche [On surface]
.Klicken Sie auf die Schaltfläche.
An dieser Stelle gibt es zwei Varianten:
Das einzufügende Bauteil besitzt mehrere in Frage kommende Einfügepunkte:
In diesem Fall wird der erweiterte Dialog angezeigt.
Wählen Sie die Einfügeposition [Insertion position] aus der Liste.
-> Der PARTsolutions Platzierungsdialog wird deaktiviert.
Der weitere Ablauf ist identisch mit dem im folgenden Punkt beschriebenen.
Das einzufügende Bauteil besitzt nur einen in Frage kommenden Einfügepunkt:
Der PARTsolutions Platzierungsdialog wird deaktiviert.
-> Das exportierte Bauteil wird zunächst unplaziert in die Baugruppe eingefügt.
In CoCreate Modeling wird der Dialog Auf Oberfläche platzieren geöffnet.
Klicken Sie auf der gewünschten Fläche auf den gewünschten Einfügepunkt.
-> Es erscheint der Eintrag "Definiert" unter Position.
-> Das Bauteil wird am Einfügepunkt platziert. (Vorschau: Sie können jederzeit mit
abbrechen.)Im CoCreate Dialog haben Sie weitere Anpassungsmöglichkeiten:
Sie können mittels Besitzer eine alternative Baugruppe wählen, in die das Bauteil eingefügt werden soll.
Dieser Schritt wird erst nach Bestätigung mittels
bzw. nach Drücken der Schaltflächen
oder
ausgeführt.Sie können mittels Ausrichtung invertieren die Orientierung des Bauteils ändern (Rotation um 180° um die X-Achse des Bauteils). Die Ansicht wird aktualisiert.
Sie können mittels Offset das Bauteil orthogonal zur Ebene versetzen. Die Ansicht wird nach Eingabe aktualisiert.
Sie können mittels Rotation das Bauteil um die Oberflächennormale durch den gewählten Punkt drehen. Die Ansicht wird nach Eingabe aktualisiert.
Mittels der Schaltflächen oder wird das Platzieren erfolgreich beendet und die Erzeugung eines Musters gestartet. Diese Dialogfelder sind eine CoCreate interne Funktion.
Nach dem ersten Platzieren mit einer Methode wird die Schaltfläche zur Schaltfläche . Sie können das Bauteil beliebig oft platzieren.
PARTsolutions Platzierungsdialog Berührende Flächen [Touching Surfaces]
.Bei entsprechend klassifizierten Komponenten wird die Schaltfläche Berührende Flächen [Touching Surfaces] angezeigt.
Klicken Sie auf die Schaltfläche.
-> Es öffnet sich das Dialogfenster In Kegel platzieren.

![[Hinweis]](https://webapi.partcommunity.com/service/help/latest/pages/de/partsolutions_user/doc/images/note.png)
![1. Verfahren wählen [1. Select method]: vor Auswahl](https://webapi.partcommunity.com/service/help/latest/pages/de/partsolutions_user/doc/resources/img/img_15bf0ae0fca04ed4b58daf5f28def27d.png)
![1. Verfahren wählen [1. Select method]: nach Auswahl mit Auswahlkästchen "Wiederholt"](https://webapi.partcommunity.com/service/help/latest/pages/de/partsolutions_user/doc/resources/img/img_84758b2d25fd442b94c928864b6ceced.png)











