2.8.2. Sketch 2 – Hexagonal cap nut

To create the hexagonal cap nut, you have to create a further sketch, which covers the head cap raw body as template and removes the overlaying material.

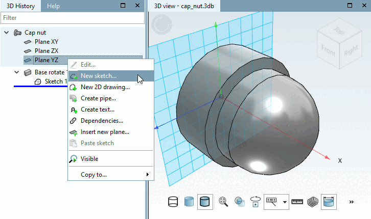
Choose Plane YZ for sketch 2:

  1. In the 3D History docking, with the secondary mouse key, click on Plane YZ.

  2. In the context menu, click on the command New sketch....

    -> The view switches to the Sketcher again.