Informations générales sur la société CADENAS et ses partenaires
Tenez-vous au courant des dernières infos et évènements !
Un support rapide et pratique pour toutes questions sur nos produits & solutions
Vous trouverez d'autres contenus passionnants ici
Consultez nos implantations dans le monde entier et contactez-nous.
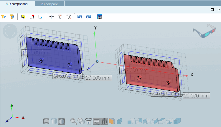
La comparaison des pièces peut être effectuée de manière étroitement imbriquée, aussi bien en 3D qu'en 2D.
Comparaison de composants [Part comparison] -> Comparaison 3D [3D comparison]
Comparaison de composants [Part comparison] -> Comparaison 2D [2D comparison]